Контрактное производство электроники. Полный цикл работ

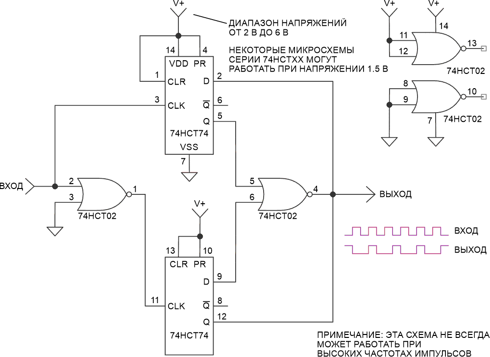
Схема счетчика-делителя на 1.5

Texas Instruments SN74HCT02 SN74HCT74

Две недорогие микросхемы делят тактовый сигнал уровня ТТЛ на 1.5. Добавив на выход схемы еще один триггер, можно также получить функцию деления на три.

Схема счетчика-делителя на 1.5

Материалы по теме

  1. Datasheet Texas Instruments SN74HCT02
  2. Datasheet Texas Instruments SN74HCT74

АЦП азиатских производителей. Часть 3. Многоканальные АЦП с синхронной выборкой

Перевод: AlexAAN по заказу РадиоЛоцман

На английском языке: Circuit forms divide by 1.5 counter

73 предложений от 32 поставщиков
Логический элемент ИЛИ-НЕ, семейство HCT, 4 элемента, 2 входа, 4мА, 4.5В - 5.5В, DIP-14
Microfind
Россия
SN74HCT02PWR
Texas Instruments
от 5.86 ₽
ICdarom.ru
Россия
SN74HCT02PWR
Texas Instruments
от 7.02 ₽
Зенер
Россия и страны ТС
SN74HCT02PWR
Texas Instruments
от 16 ₽
SN74HCT02PWG4
Texas Instruments
по запросу
ТМ Электроникс. Электронные компоненты и приборы. Скидки, кэшбэк и бесплатная доставка
Для комментирования материалов с сайта и получения полного доступа к нашему форуму Вам необходимо зарегистрироваться.
Имя