Контрактное производство и проектные поставки для российских производителей электроники

Контроллер горячей замены для приложений с двуполярным питанием

Texas Instruments TPS2331IDR

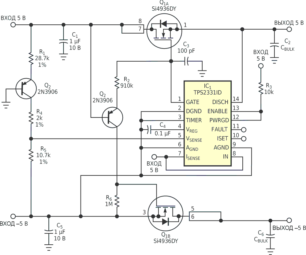
В некоторых приложениях требуется функция контроллера горячей замены, автоматического выключателя или и то, и другое для двуполярных шин питания постоянного тока. В отдельных случаях требование горячей замены основано только на соображениях, связанных с пусковым током. Контроль пускового тока необходим для предотвращения перегрузки разъемов и скачков на шинах питания. В других приложениях могут возникнуть проблемы, если по какой-либо причине выходит из строя один из источников питания. Хорошим примером может служить источник смещения для усилителя на арсенид-галлиевом полевом транзисторе. Если вы отключаете отрицательное смещение затвора, необходимо также отключить положительное напряжение питания стока; возникающий в противном случае большой ток стока может вывести устройство из строя. Оба этих требования можно выполнить, используя одноканальный контроллер горячей замены.

AC-DC источники питания Mean Well на DIN рейку

В схеме на Рисунке 1 используется микросхема TPS2331 (IC1) в плавающем включении. Земля микросхемы в этой схеме привязана к отрицательному входному напряжению. Если напряжение на положительной шине слишком низкое или напряжение на отрицательной шине слишком высокое, напряжение на выводе VSENSE не может достичь порогового значения 1.225 В, и микросхема выключается. Вход VSENSE имеет гистерезис порядка 30 мВ, обеспечивающий чистое бездребезговое включение.

Эта схема представляет собой двуполярный секвенсор питания для низковольтных приложений.
Рисунок 1. Эта схема представляет собой двуполярный секвенсор питания для низковольтных приложений.

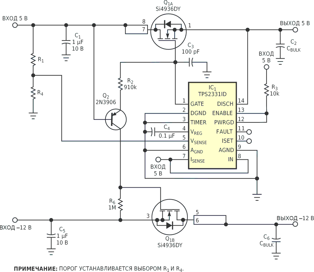
Когда напряжения обоих источников питания превышают свои пороговые значения, включается микросхема IC1, обеспечивая управляемое нарастание выходного напряжения двух полевых транзисторов. Обратите внимание, что в схеме используются только n-канальные полевые транзисторы, которые при заданных размерах и стоимости имеют меньшее сопротивление открытого канала, чем p-канальные устройства. Для управления транзистором Q1A в микросхеме TPS2331 имеется встроенный зарядовый насос, вырабатывающий напряжение выше напряжения положительной шины, улучшая работу полевого транзистора. По мере роста напряжения на затворе Q3 транзистор действует как линейный преобразователь уровня, поэтому MOSFET Q1B также включается. Скорость включения зависит от выходного тока микросхемы TPS2331, равного 14 мкА, и емкости конденсатора C3. При выборе для конструкции полевых транзисторов учитывалось сопротивление каналов, которое не должно превышать значения, максимально допустимого для пути постоянного тока, а также рассеиваемая мощность. Можно использовать полевые транзисторы практически любого размера, в зависимости от того, каким током вы хотите управлять. Следите за тем, чтобы общее напряжение на TPS2331 не превышало максимально допустимого значения 15 В. Если микросхема IC1 не плавает между входными шинами, напряжение на отрицательном входе может быть больше. Такая схема, в которой входные напряжения составляют 5 В и –12 В, показана на Рисунке 2. Основное требование заключается в том, чтобы транзистор сдвига уровня Q3 мог выдерживать более высокое напряжение. Эта схема также позволяет работать с положительным входным напряжением, достигающим максимального допустимого для IC1 значения в 15 В.

Этот вариант схемы, показанной на Рисунке 1, может выдерживать более высокие напряжения.
Рисунок 2. Этот вариант схемы, показанной на Рисунке 1, может выдерживать более высокие напряжения.

Материалы по теме

  1. Datasheet Texas Instruments TPS2331IDR
  2. Datasheet Vishay Si4936DY

EDN

Перевод: AlexAAN по заказу РадиоЛоцман

На английском языке: Hot-swap controller handles dual polarity

12 предложений от 12 поставщиков
Контролер нагрузки, 3-13V Single Hot-Swap IC w/ Power Good Report, Act-High Enable 14-SOIC -40℃ to 85℃
Рутоника
Россия и страны СНГ
TPS2331IDR
Texas Instruments
110 ₽
Maybo
Весь мир
TPS2331IDR
Texas Instruments
147 ₽
727GS
Весь мир
TPS2331IDR
Texas Instruments
по запросу
Augswan
Весь мир
TPS2331IDR
Texas Instruments
по запросу
ТМ Электроникс. Электронные компоненты и приборы. Скидки, кэшбэк и бесплатная доставка
Для комментирования материалов с сайта и получения полного доступа к нашему форуму Вам необходимо зарегистрироваться.
Имя