Классическая нелинейная аналоговая функция – схема возведения в квадрат. Она полезна для измерения мощности, умножения частоты, вычисления среднеквадратичного значения и многих других задач, возникающих при лабораторных исследованиях.
![]() |
|
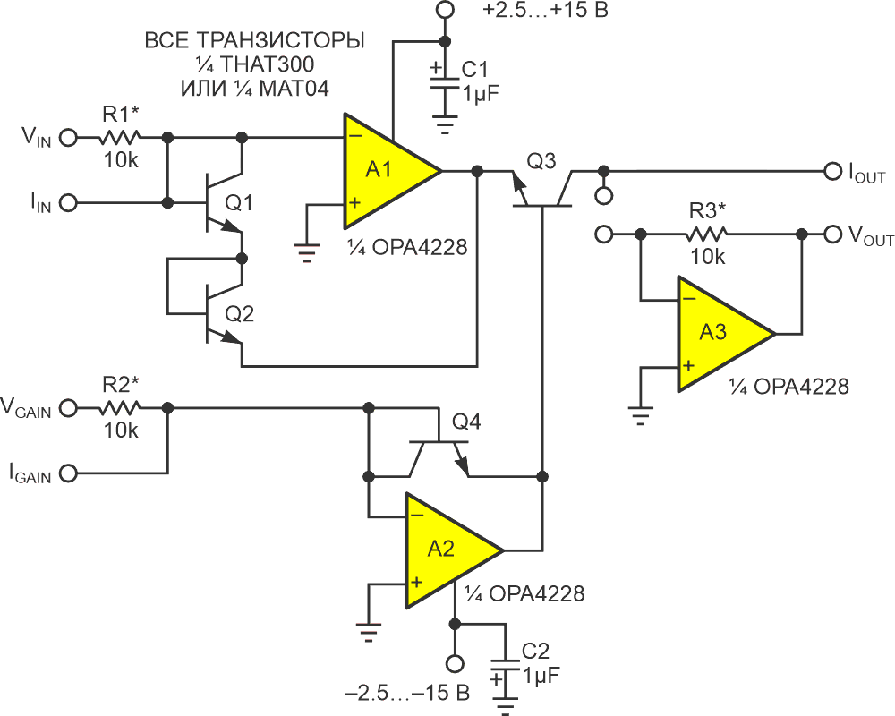
| Рисунок 1. | Быстрая, термокомпенсированная, не требующая калибровки и точная (если транзисторы хорошо согласованы) схема возведения в квадрат. |
Вариант на Рисунке 1 прост, быстр, термокомпенсирован, не требует калибровки и, при правильном подборе транзисторов, точен. Конечный результат выглядит следующим образом:


На его вход может подаваться как напряжение, так и ток (VIN/IIN). Дополнительную универсальность обеспечивает отдельный вход управления усилением, на который также можно подавать напряжение или ток (VGAIN/IGAIN).
Помимо этого схема имеет такой же универсальный выход, сигналом которого может быть как напряжение, так и ток (инвертированный). Если выбран токовый режим, элементы A3 и R3 можно исключить и использовать сдвоенный операционный усилитель OPA2228 вместо показанного на рисунке счетверенного OPA4228.
Последовательное соединение транзисторов Q1 и Q2 формирует сигнал, пропорциональный

Этот сигнал подается на антилогарифмическую схему на транзисторе Q3, которая вычитает из него

чтобы в результате получить

Затем это инвертируется и масштабируется с помощью R3 и A3, чтобы получить окончательный результат:

Обратите внимание, что если три резистора одинаковы и VIN = VGAIN, то

И схема возведения в квадрат будет иметь единичное усиление.
Интересное применение возникает при комбинации схемы возведения в квадрат и прецизионного двухполупериодного выпрямителя (например, описанного в статье «Новый прецизионный двухполупериодный выпрямитель имеет универсальный токовый выход» [1]). Смотрите Рисунок 2.
![]() |
|
| Рисунок 2. | При каскадировании двухполупериодного выпрямителя (черный) со схемой возведения в квадрат получается удвоитель частоты (красный) с низкими искажениями. |
Ссылка
- Stephen Woodward. Новый прецизионный двухполупериодный выпрямитель имеет универсальный токовый выход





Купить OPA2228 на РадиоЛоцман.Цены


