Электромагнитные зуммеры KEEN SIDE

Зарядно-пусковое устройство Заводила АЗУ-115

Страница 1 из 2
Новичок
 
Регистрация: 06.04.2013
Сообщений: 4
Репутация: 10
 
06.04.2013 20:13 #1
Доброго времени суток форумчане. Мне подарили неисправное АЗУ-115. При вскрытии заметил, что регулятор напряжения (тока) припаян только одним контактом. Вот ежели бы кто помог со схемкой??? Заранее премного благодарен.
Оценка
КОМПЭЛ продолжает серию публикаций об аналого-цифровых преобразователях азиатских производителей. В этом выпуске – АЦП с низкой разрешающей способностью: почему они востребованы несмотря на наличие встроенных 10-битных преобразователей в МК, какие модели пользуются спросом и как их можно использовать в качестве прямой (Pin-to-Pin) и функционально эквивалентной замены западным аналогам – в ряде случаев даже с улучшенными характеристиками.
Новичок
 
Аватар для g-zm
 
Регистрация: 03.08.2009
Адрес: Пик Донбасса
Сообщений: 104
Репутация: 23
13 8
0 3
Отправить сообщение для g-zm с помощью ICQ
 
07.04.2013 22:31 #2
Цитата:
Сообщение от AlexK
Доброго времени суток форумчане. Мне подарили неисправное АЗУ-115. При вскрытии заметил, что регулятор напряжения (тока) припаян только одним контактом. Вот ежели бы кто помог со схемкой??? Заранее премного благодарен.
А визуально гляньте куда могут идти остальные выводы, следы то должны остаться.
Оценка
Светодиодные драйверы серий XLG/ ELG/HLG MEAN WELL предназначены для самых разных задач – от уличного и архитектурного освещения до промышленных и рекламных установок. Все три линейки объединяют герметичный металлический корпус (степень защиты не ниже IP65/67), стабильная работа при экстремальных температурах (вплоть до –40 °C) и комплекс встроенных защит: от короткого замыкания, перегрузки, перенапряжения и перегрева. Во всех семействах есть возможность выбора диммируемых моделей по принятым в световой отрасли интерфейсам управления. Посмотреть ассортимент
Новичок
 
Регистрация: 06.04.2013
Сообщений: 4
Репутация: 10
 
08.04.2013 01:21 #3
Тот человек, что отдал, работал на авторынке и проданную им зарядку вернули. Он сам ничего с ней не делал (как он сказал). Но к переменному сдвоенному резистору сопротивлением 50кОм (итого при параллельности 25кОм) был припаян с одной стороны провод и сопротивление номиналом 10 Ом, а второй провод был припаян непосредственно ко второму выводу сопротивления 10 Ом. Вот такая красота. Т.е. к переменнику подходил только один единственный провод. Я перепаял провод к средней части переменника. Зарядка вроде заработала, но как-то странно. Слышны непонятные свисты, и ток заряда подскакивает моментально после малого движения ручки регулятора. Вот и хотелось бы схемку.
Оценка
Керамические конденсаторы – одни из самых массовых и востребованных электронных компонентов, занимающих первое место по количеству строк в спецификациях большинства электронных изделий. Компания КОМПЭЛ поддерживает постоянный складской запас многослойных керамических конденсаторов (MLCC). В ассортименте – более 4000 уникальных наименований общим объёмом свыше 650 млн штук от ведущих производителей Азии, включая крупнейшие китайские бренды CCTC и Fenghua, а также таких мировых лидеров, как Yageo, Murata, Samsung и TDK.
Новичок
 
Аватар для g-zm
 
Регистрация: 03.08.2009
Адрес: Пик Донбасса
Сообщений: 104
Репутация: 23
13 8
0 3
Отправить сообщение для g-zm с помощью ICQ
 
08.04.2013 17:55 #4
Цитата:
Сообщение от AlexK
Слышны непонятные свисты, и ток заряда подскакивает моментально после малого движения ручки регулятора. Вот и хотелось бы схемку.
Ну а переменный резистор проверяли на обрывы и КЗ.
Оценка
Новичок
 
Регистрация: 06.04.2013
Сообщений: 4
Репутация: 10
 
08.04.2013 19:50 #5
Спасибо за отклик, но с резистором всё просто отлично. Вот только к чему резистор 10 Ом, я так и не понял. А зарядка по-чудному глючит. То зарядка пошла до 4 ампер отлично, то указывает, что аккумулятор заряжен и переходит в режим сохранения заряда, а в последние разы, если ток заряда больше ампера начинает пищать, скрипеть (в общем издавать странные звуки. Вот и хочу схемку почитать. или если есть у кого такая же скотинка, чтоб хотя бы обрисовали окружность переменного резистора (если не в лом). Заранее всем благодарен.
Оценка
Новичок
 
Аватар для НПП Орион
 
Регистрация: 08.09.2009
Адрес: Санкт-Петербург
Сообщений: 32
Репутация: 11
1 1
1 0
 
08.05.2013 00:23 #6
Цитата:
Сообщение от AlexK
Спасибо за отклик, но с резистором всё просто отлично. Вот только к чему резистор 10 Ом, я так и не понял. А зарядка по-чудному глючит. То зарядка пошла до 4 ампер отлично, то указывает, что аккумулятор заряжен и переходит в режим сохранения заряда, а в последние разы, если ток заряда больше ампера начинает пищать, скрипеть (в общем издавать странные звуки. Вот и хочу схемку почитать. или если есть у кого такая же скотинка, чтоб хотя бы обрисовали окружность переменного резистора (если не в лом). Заранее всем благодарен.
Напишите китайцам. Они ответят. Просто данное устройство производится в Китае и продается в России различными фирмами под названиями Заводила, Старт, Икар и тд.
__________________
Производство автомобильной электроники
Оценка
Новичок
 
Регистрация: 06.04.2013
Сообщений: 4
Репутация: 10
 
09.05.2013 09:01 #7
Спасибо за подсказку, Я думаю переделать его под обычную зарядку и не забивать голову
Оценка
Новичок
 
Аватар для НПП Орион
 
Регистрация: 08.09.2009
Адрес: Санкт-Петербург
Сообщений: 32
Репутация: 11
1 1
1 0
 
13.05.2013 00:38 #8
Цитата:
Сообщение от AlexK
Спасибо за подсказку, Я думаю переделать его под обычную зарядку и не забивать голову
Допотопней чем эта уже сложно найти зарядку.
__________________
Производство автомобильной электроники
Оценка
Новичок
 
Аватар для din_cd
 
Регистрация: 30.07.2008
Сообщений: 5
Репутация: 11
1 0
0 0
 
14.05.2013 14:08 #9
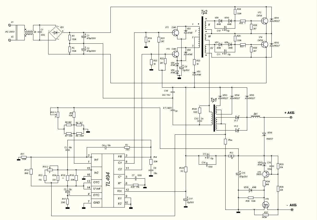
присмотрись к этой схемке азу-215
Оценка
Новичок
 
Аватар для g-zm
 
Регистрация: 03.08.2009
Адрес: Пик Донбасса
Сообщений: 104
Репутация: 23
13 8
0 3
Отправить сообщение для g-zm с помощью ICQ
 
15.05.2013 00:12 #10
Цитата:
Сообщение от din_cd
присмотрись к этой схемке азу-215
Три больших кучи деталей, а в чем соль?
Оценка
Ответ
Страница 1 из 2
Похожие темы
Ваши права в разделе
Вы не можете создавать новые темы
Вы не можете отвечать в темах
Вы не можете прикреплять вложения
Вы не можете редактировать свои сообщения

BB коды Вкл.
Смайлы Вкл.
[IMG] код Вкл.
HTML код Выкл.

Быстрый переход
ТМ Электроникс. Электронные компоненты и приборы. Скидки, кэшбэк и бесплатная доставка
Часовой пояс GMT +3, время: 21:46.
Обратная связь РадиоЛоцман Вверх