Контрактное производство электроники. Полный цикл работ

ШИМ регулятор АС двигателя

Страница 4 из 6
Новичок
 
Аватар для Iroha
 
Регистрация: 13.07.2017
Адрес: Southern Urals
Сообщений: 400
Репутация: 53
46 23
7 0
 
22.01.2019 23:03 #31
Схема с шим нормально регулирует , совершенно бесшумно, проверено.
Нужна схема вот и все. Изучение источников показало , что радиолюбителями этот вопрос еще не раскрыт. В принципе чем от импульсного бп отличается, особо ничем, даже проще - нет трансформатора.
__________________
Ad gloriam
Оценка
КОМПЭЛ продолжает серию публикаций об аналого-цифровых преобразователях азиатских производителей. В этом выпуске – АЦП с низкой разрешающей способностью: почему они востребованы несмотря на наличие встроенных 10-битных преобразователей в МК, какие модели пользуются спросом и как их можно использовать в качестве прямой (Pin-to-Pin) и функционально эквивалентной замены западным аналогам – в ряде случаев даже с улучшенными характеристиками.
Banned
 
Регистрация: 09.01.2019
Сообщений: 227
Репутация: 9
38 18
40 11
 
22.01.2019 23:13 #32
Цитата:
Сообщение от Iroha
Схема с шим нормально регулирует , совершенно бесшумно, проверено.
Нужна схема вот и все. Изучение источников показало , что радиолюбителями этот вопрос еще не раскрыт. В принципе чем от импульсного бп отличается, особо ничем, даже проще - нет трансформатора.
Схему обычно легче понять по типовым подключениям из даташитов на микросхемы и прочие узлы девайса .

Как вам помочь тут , если нет ни одного приличного фото ?
Оценка
Светодиодные драйверы серий XLG/ ELG/HLG MEAN WELL предназначены для самых разных задач – от уличного и архитектурного освещения до промышленных и рекламных установок. Все три линейки объединяют герметичный металлический корпус (степень защиты не ниже IP65/67), стабильная работа при экстремальных температурах (вплоть до –40 °C) и комплекс встроенных защит: от короткого замыкания, перегрузки, перенапряжения и перегрева. Во всех семействах есть возможность выбора диммируемых моделей по принятым в световой отрасли интерфейсам управления. Посмотреть ассортимент
Новичок
 
Аватар для Iroha
 
Регистрация: 13.07.2017
Адрес: Southern Urals
Сообщений: 400
Репутация: 53
46 23
7 0
 
22.01.2019 23:22 #33
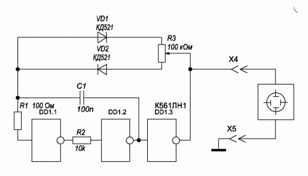
Соединения ключей нарисую, может понятней станет.
__________________
Ad gloriam
Оценка
Керамические конденсаторы – одни из самых массовых и востребованных электронных компонентов, занимающих первое место по количеству строк в спецификациях большинства электронных изделий. Компания КОМПЭЛ поддерживает постоянный складской запас многослойных керамических конденсаторов (MLCC). В ассортименте – более 4000 уникальных наименований общим объёмом свыше 650 млн штук от ведущих производителей Азии, включая крупнейшие китайские бренды CCTC и Fenghua, а также таких мировых лидеров, как Yageo, Murata, Samsung и TDK.
Banned
 
Регистрация: 21.04.2012
Адрес: южнее Дуная
Сообщений: 4,311
Репутация: 419
500 351
141 0
 
22.01.2019 23:24 #34
Цитата:
Сообщение от Iroha
...Изучение источников показало , что радиолюбителями этот вопрос еще не раскрыт....
Ваапше-то я такого же мнения, но небудем-же ждать их пока разберуться в сию проблемку. Время --> деньги.
Вот Вам простейшая ШИМка. Дарью неглядя...

https://www.rlocman.ru/forum/picture...&pictureid=951
Оценка
Banned
 
Регистрация: 09.01.2019
Сообщений: 227
Репутация: 9
38 18
40 11
 
22.01.2019 23:42 #35
Цитата:
Сообщение от hrpankov
Ваапше-то я такого же мнения, но небудем-же ждать их пока разберуться в сию проблемку. Время --> деньги.
Вот Вам простейшая ШИМка. Дарью неглядя...

https://www.rlocman.ru/forum/picture...&pictureid=951
ШИМ - ЭТО ПОДАЧА ПОЛНОГО ПОСТОЯННОГО ПО АМПЛИТУДЕ НАПРЯЖЕНИЯ ПОРЦИЯМИ .
гРУБО ГОВОРЯ - НАРЕЗАНИЕ БАТОНА ПОСТОЯНКИ РАЗНЫМИ ПО ТОЛЩИНЕ КУСКАМИ .
кАК ВЫ СОБИРАЕТЕСЬ ПРОДЕЛЫВАТЬ С ЭЛЕКТРОДВИГАТЕЛЕМ ПЕРЕМЕННОГО ТОКА 220В , ДА ЕЩЁ И ОДНОФАЗНИКОМ - ДЛЯ МЕНЯ : НОНСЕНС !!!
Оценка
Новичок
 
Аватар для Iroha
 
Регистрация: 13.07.2017
Адрес: Southern Urals
Сообщений: 400
Репутация: 53
46 23
7 0
 
23.01.2019 00:05 #36
Цитата:
Сообщение от reech
ШИМ - ЭТО ПОДАЧА ПОЛНОГО ПОСТОЯННОГО ПО АМПЛИТУДЕ НАПРЯЖЕНИЯ ПОРЦИЯМИ .
гРУБО ГОВОРЯ - НАРЕЗАНИЕ БАТОНА ПОСТОЯНКИ РАЗНЫМИ ПО ТОЛЩИНЕ КУСКАМИ .
кАК ВЫ СОБИРАЕТЕСЬ ПРОДЕЛЫВАТЬ С ЭЛЕКТРОДВИГАТЕЛЕМ ПЕРЕМЕННОГО ТОКА 220В , ДА ЕЩЁ И ОДНОФАЗНИКОМ - ДЛЯ МЕНЯ : НОНСЕНС !!!
Нарезайте батон в одном полупериоде, потом в другом, получится переменка.
__________________
Ad gloriam
Последний раз редактировалось Iroha; 23.01.2019 в 00:13.
Оценка
Специалист
 
Аватар для ГАРРИК
 
Регистрация: 11.10.2012
Адрес: ДМИТРОВ
Сообщений: 1,164
Репутация: 298
273 236
0 0
 
23.01.2019 08:23 #37
Вообще работа 3х или 1 фазного мотора, с регулировкой оборотов, возможна в двух режимах. В штатном, это когда обороты привязаны к частоте, питающего напряжения. И в режиме скольжения, это когда для того что-бы развить обороты соответствующие частоте, не хватает напряжения. Но во втором режиме, работает не всякий асинхронный двигатель. А первый режим с регулировкой частоты, требует изменения питающего напряжения. Ибо как мы знаем, с понижением частоты, уменьшается сопротивление обмоток переменному току. В журнале Радио эти темы обсуждались, и приводились рабочие схемы, этих устройств. Можно это дело пошукать. Как я понимаю, в таких схемах, применяется как частотное так и широтно импульсное управление одновременно.
__________________
Усложнить ,всегда проще, нежели упростить.
Оценка
Эксперт
 
Регистрация: 27.10.2012
Сообщений: 3,365
Репутация: 899
864 125
9 5
 
23.01.2019 10:26 #38
Регулировка скорости асинхронного двигателя путём понижения напряжения, тиристорными или ШИМ регуляторами крайне неэффективна. Двигатель работает в пусковом режиме, характерными свойствами которого является низкий крутящий момент и большой потребляемый ток. Высшие гармоники тока, возникающие при импульсном регулировании, способны только на нагрев двигателя. Такой режим применяется исключительно в маломощных двигателях.
Оценка
Новичок
 
Аватар для Iroha
 
Регистрация: 13.07.2017
Адрес: Southern Urals
Сообщений: 400
Репутация: 53
46 23
7 0
 
23.01.2019 10:43 #39
Про все вышеописанное в курсе и знаю на практике как это выглядит.
На самом деле не так это и драматично. Небольшие вентиляторы с внешним ротором работают удовлетворительно.
__________________
Ad gloriam
Оценка
Новичок
 
Аватар для Iroha
 
Регистрация: 13.07.2017
Адрес: Southern Urals
Сообщений: 400
Репутация: 53
46 23
7 0
 
23.01.2019 22:18 #40
Схема ключей
Изображения
Тип файла: jpg IMG1.jpg (38.1 Кб, 0 просмотров)
__________________
Ad gloriam
Оценка
Ответ
Страница 4 из 6
Похожие темы
Ваши права в разделе
Вы не можете создавать новые темы
Вы не можете отвечать в темах
Вы не можете прикреплять вложения
Вы не можете редактировать свои сообщения

BB коды Вкл.
Смайлы Вкл.
[IMG] код Вкл.
HTML код Выкл.

Быстрый переход
ТМ Электроникс. Электронные компоненты и приборы. Скидки, кэшбэк и бесплатная доставка
Часовой пояс GMT +3, время: 03:22.
Обратная связь РадиоЛоцман Вверх