Макетная плата Olimex AVR-P40-USB
AVR-P40-USB - недорогая плата для макетирования устройств на базе микроконтроллеров ATmega8535 и ATmega16 фирмы Atmel.
| AVR-P40-USB Olimex | по запросу | ||
Подробное описание
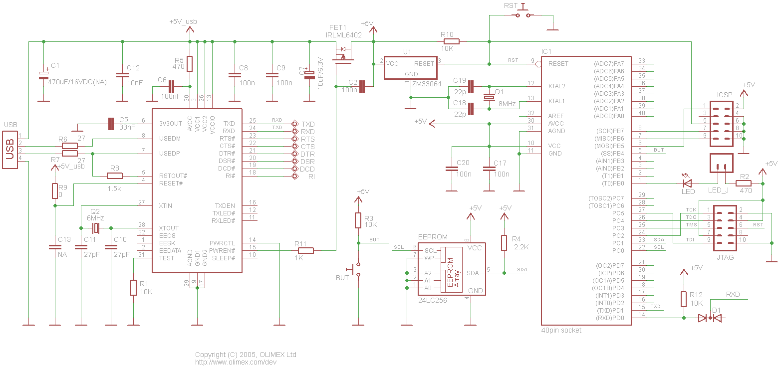
Макетная плата имеет встроенный ICSP 10 пин порт, совместимый с отладочными наборами STK50x и схему стабилизатора напряжения.
Особенности макетной платы:
- колодка DIL40 под установку AVR микроконтроллеров типа ATmega8535;
- ICSP 5×2 пин коннектор для внутрисхемного программирования;
- JTAG-интерфейс для отладки приложений;
- кварц на 8 МГц;
- супервизор ZM33064;
- светодиод состояния (подключаемый джампером к порту PB0);
- схема интерфейса USB-VCP (UART) на FT232RL;
- питание от USB интерфейса;
- четыре крепежных отверстия 3.3 мм;
- размеры платы: 100 мм × 80 мм;
- шаг макетного поля 2.54 мм;
- шина «Общий»;
- шина «+Uпит.».

Основные параметры
|
Параметр
|
Значение
|
|
Интерфейс подключения
|
JTAG / USB / ICSP
|
|
Ядро базового элемента
|
AVR
|
|
Базовый компонент
|
ATmega16
ATmega8535 |
|
Разрядность, бит
|
8
|
|
Вспомогательный компонент
|
FT232
ZM33064 24LC256 |
|
Целевое напряжение, В
|
5.0
|
|
Напряжение питания, В
|
5.0
|
|
Источник питания
|
USB
|
Принципиальная схема макетной платы
Комплектация: макетная плата AVR-P40-USB.
Варианты написания:
AVRP40USB, AVR P40 USB







