Источники питания KEEN SIDE
РадиоЛоцман - Все об электронике

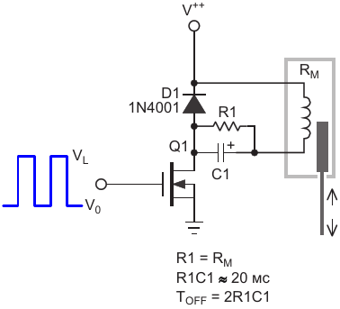
Базовая схема драйвера, в которой конденсатор C1 обеспечивает срабатывание, резистор R1 уменьшает поддерживающий ток вдвое, а затем C1 разряжается через R1 в течение времени TOFF

АвторыStephen Woodward
Основной документСтатья «Схема драйвера реле и соленоида удваивает напряжение питания для экономии энергии»
ОписаниеРисунок 1
Формат / Размер файлаPDF / 12 Кб
Язык документарусский

Базовая схема драйвера, в которой конденсатор C1 обеспечивает срабатывание, резистор R1 уменьшает поддерживающий ток вдвое, а затем C1 разряжается через R1 в течение времени T sub OFF /sub

AC-DC источники питания Mean Well на DIN рейку

Другие материалы из основного документа

ТМ Электроникс. Электронные компоненты и приборы. Скидки, кэшбэк и бесплатная доставка