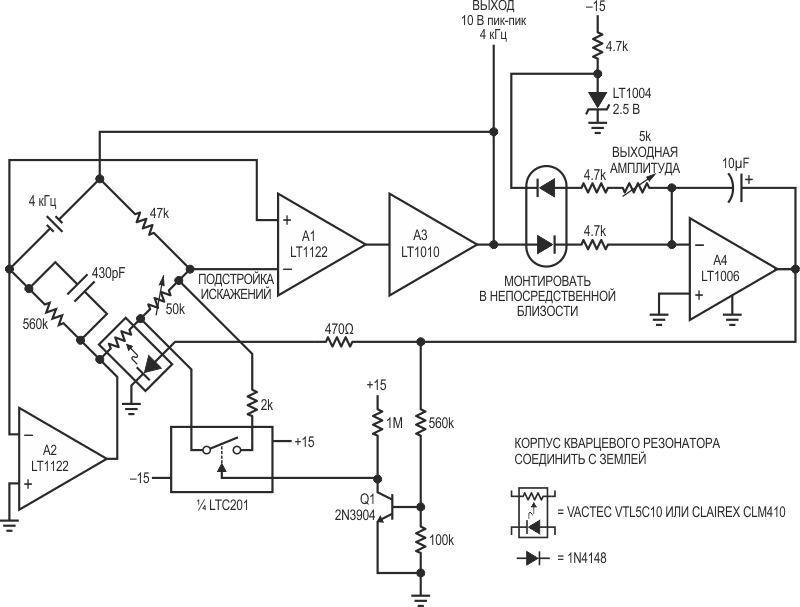
Для преобразования данных, фильтрации и тестирования аудиоустройств требуются генераторы спектрально чистых гармонических сигналов. Схема на Рисунке 1 обеспечивает выходной сигнал стабильной частоты с чрезвычайно низким уровнем искажений. Этот генератор с кварцевой стабилизацией имеет искажения менее 9 ppm (0.0009%) при размахе выходного сигнала 10 В.
![]() |
|
| Рисунок 1. | Генератор 4 кГц с кварцевой стабилизацией и искажениями 9 ppm. |
Чтобы понять работу схемы, временно предположим, что выход усилителя A2 заземлен. В отсутствие кварцевого резонатора операционный усилитель A1 и мощный буфер A3 образуют неинвертирующий усилитель с заземленным входом. Коэффициент усиления определяется соотношением сопротивления резистора 47 кОм и суммы сопротивлений потенциометра 50 кОм и оптоизолятора. Установка кварцевого резонатора замыкает петлю положительной обратной связи на его резонансной частоте, и возникают колебания. Усилитель A4 сравнивает выходные положительные пики усилителя A3 с отрицательным опорным напряжением 2.5 В, вырабатываемым микросхемой LT1004. Диод, включенный последовательно с микросхемой LT1004, предназначен для температурной компенсации выпрямительного диода на выходе A3. Усилитель A4 управляет током светодиода оптоизолятора, контролируя сопротивление фоторезистора. Благодаря этому устанавливается усиление петли обратной связи, обеспечивающее стабильность амплитуды колебаний. Устойчивость этого контура обратной связи поддерживается конденсатором емкостью 10 мкФ.
Функция усилителя A2 состоит в защите входа A1 от попадания синфазных колебаний. Это значительно снижает искажения, обусловленные ограниченностью коэффициента подавления синфазного сигнала усилителя A1. A2 делает это, управляя точкой соединения резистора 560 кОм и фотоэлемента оптопары, чтобы поддерживать напряжение на инвертирующем входе на уровне 0 В. Это устраняет синфазную составляющую сигнала на входе A1, оставляя только полезный дифференциальный сигнал.
Транзистор Q1 и коммутатор LTC201 образуют цепь запуска. При первом включении питания колебания могут нарастать очень медленно. Вследствие этого выход усилителя A4 входит в положительное насыщение, открывая транзистор Q1. Коммутатор LTC201 замыкается, шунтируя 50-килоомный потенциометр 2-килоомным резистором. В результате петлевое усиление A1 увеличивается, вызывая быстрое нарастание колебаний. Когда уровень колебаний становится достаточно большим, A4 выходит из насыщения, Q1 и коммутатор выключаются, и контур обратной связи начинает нормальную работу.
Минимальный уровень искажений схемы настраивается потенциометром 50 кОм при одновременном контроле выхода усилителя A3 с помощью анализатора нелинейных искажений. Минимизация искажений обеспечивается установкой оптимального напряжения на фотоэлементе оптопары. Для достижения указанных значений искажений источник питания схемы должен быть хорошо стабилизирован и зашунтирован блокировочными конденсаторами.
![]() |
|
| Рисунок 2. | Выходной сигнал генератора и остаточные искажения 9 ppm. |
После настройки содержание искажений в синусоиде на выходе буфера A3 (осциллограмма A на Рисунке 2) составляет менее 9 ppm (0.0009%). Компоненты остаточных искажений (осциллограмма B) включают шум и остаток второй гармоники. Стабильность частоты колебаний, определяемая допуском кварцевого резонатора, обычно находится в пределах 50 ppm с дрейфом менее 2.5 ppm/°C.








