Новости
Статьи
Библио
Схемы
Datasheets
Сайты
Приборы
Цены
Форум
Еще
Новости
Статьи
Библио
Datasheets
Сайты
Приборы
Подписка на обновления
Журнал «РадиоЛоцман»
Авторы
Datasheet.ru
Объявления
О РадиоЛоцмане
Авторам
Вакансии
Сотрудничество
Реклама
Контакты
en - English
Поиск
Подразделы
Проф. элек-ка
Arduino
Авто
Автозвук
Автоматика
Аналог. схемы
Аудио
Безопасность
Беспроводные
Бытовая
Ветроэнер-ка
Видео
Видеокамеры
Вред.рецепты
Высоковольт.
Генераторы
ИИ
Игры
Измерения
Инстр. и тех.
Интерфейсы
История электроники
Квантовые компьютеры
Компьютеры и
Лазер
Медицина
Мониторы
Музыка
Начинающим
Обработка сигналов, фильтры
Перс.технолог
Печат.платы
Питание
Платформы
Применение МК
Р/у модели
Радио
Радиолокация
Ретро
Робототехника
САПР и ПО
Светотехника
Сети
Силовая эл-ка
Солнечная эн.
Сотовая связь
Спутник.обор.
ТВ
Телефон
Теория
Ук.применению
Усилители
Фотоника
Цифровые
Эл. компон-ты
АЦП, ЦАП
Беспроводные
Датчики
Дискретные
Драйверы
Интерфейсы
Конденсаторы
Логика
МК
МЭМС
Оптоэлектроника
Память
Пассивные комп-ты
Питание
Преоб. данных
Прогр. логика
Процессоры
РЧ компоненты
Резисторы
Реле
Соед., разъемы
Сотовая связь
Технологии
Усилители
Потреб. тех-ка
Аудиотехника
Видеотехника
Климат. тех-ка
Компьютеры ..
Кухонная тех-ка
Оргтехника
Связь
Техн. будущего
Товары для дома
Фототехника
Производители
Статьи
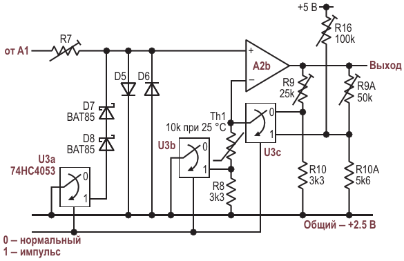
Подключение к D6 пары …
Подключение к D6 пары диодов Шоттки обеспечивает лучшее соответствие желаемой форме кривой, хотя усиление и смещение требуют регулировки
Авторы
Nick Cornford
Основной документ
Статья «
Как контролировать свои импульсы. Часть 1 - Дельта-функция
»
Описание
Рисунок 6
Формат / Размер файла
PDF
/
24 Кб
Язык документа
русский
Скачать PDF
Другие материалы из основного документа
Статья «
Как контролировать свои импульсы. Часть 1 - Дельта-функция
»
Рисунок 1. Простой генератор с некоторой дополнительной логикой при запуске вырабатывает одиночные импульсы
Рисунок 2. Осциллограммы некоторых сигналов из схемы на Рисунке 1
Рисунок 3. Сравнение идеальной кривой нормального распределения и приподнятого косинуса - выходного сигнала схемы на Рисунке 1
Рисунок 4. Простая схема для получения «общей» виртуальной земли 2.5 В, а также регулятор выходного уровня и буфер с выходами как для постоянной, так и для переменной составляющих сигнала
Рисунок 5. Для использования в нескольких диапазонах времязадающий конденсатор C1 должен коммутироваться. Для подстройки высокочастотного отклика в каждом диапазоне сопротивление резистора R3 также должно изменяться
Рисунок 6. Подключение к D6 пары диодов Шоттки обеспечивает лучшее соответствие желаемой форме кривой, хотя усиление и смещение требуют регулировки
Рисунок 7. Улучшенная форма импульса, полученная за счет добавлений, показанных на Рисунке 6
Хотите получать уведомления о выходе новых материалов на сайте?
Подпишитесь на рассылку!
Срезы
Измерения
Микроконтроллеры
Силовая Электроника
Электронные компоненты
Ремонт техники
Подписка на обновления
Журнал «РадиоЛоцман»
Реклама
Размещение прайс листов
Контакты