AC-DC и DC-DC преобразователи напряжения Top Power на складе ЭЛТЕХ
РадиоЛоцман - Все об электронике

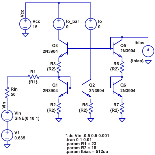
Усилитель с большим динамическим диапазоном и дополнительными резисторами, помогающими сбалансировать изменения входного импеданса при больших размахах входного сигнала, сохраняя при этом одинаковое смещение коллекторного тока для каждого устройства, опре

АвторыMichael Wyatt
Основной документСтатья «Преобразователь несимметричного сигнала в дифференциальный сигнал псевдокласса A/B с однополярным питанием»
ОписаниеРисунок 6
Формат / Размер файлаPDF / 19 Кб
Язык документарусский

Усилитель с большим динамическим диапазоном и дополнительными резисторами, помогающими сбалансировать изменения входного импеданса при больших размахах входного сигнала, сохраняя при этом одинаковое смещение коллекторного тока для каждого устройства, опре

Популярные АЦП с низкой разрешающей способностью

Другие материалы из основного документа

ТМ Электроникс. Электронные компоненты и приборы. Скидки, кэшбэк и бесплатная доставка