Новости
Статьи
Библио
Схемы
Datasheets
Сайты
Приборы
Цены
Форум
Еще
Новости
Статьи
Библио
Datasheets
Сайты
Приборы
Подписка на обновления
Журнал «РадиоЛоцман»
Авторы
Datasheet.ru
Объявления
О РадиоЛоцмане
Авторам
Вакансии
Сотрудничество
Реклама
Контакты
en - English
Поиск
Подразделы
Arduino
Авто
Автозвук
Автоматика
Аналог. схемы
Аудио
Безопасность
Беспроводные
Бытовая
Ветроэнер-ка
Видео
Видеокамеры
Вред.рецепты
Высоковольт.
Генераторы
ИИ
Игры
Измерения
Инстр. и тех.
Интерфейсы
История электроники
Квантовые компьютеры
Компьютеры и
Лазер
Медицина
Мониторы
Музыка
Начинающим
Обработка сигналов, фильтры
Перс.технолог
Печат.платы
Питание
Платформы
Применение МК
Р/у модели
Радио
Радиолокация
Ретро
Робототехника
САПР и ПО
Светотехника
Сети
Силовая эл-ка
Солнечная эн.
Сотовая связь
Спутник.обор.
ТВ
Телефон
Теория
Ук.применению
Усилители
Фотоника
Цифровые
Производители
Схемы
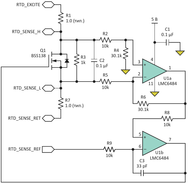
В эмуляторе RTD Q1 …
В эмуляторе RTD Q1 (N-канальный низкоуровневый MOSFET) является активным компонентом, вырабатывающим управляемое напряжение для эмуляции RTD
Авторы
Vardan Antonyan
Основной документ
Статья «
Активный эмулятор датчиков RTD поддерживает все схемы подключения
»
Описание
Рисунок 3
Формат / Размер файла
PDF
/
29 Кб
Язык документа
русский
Скачать PDF
Другие материалы из основного документа
Статья «
Активный эмулятор датчиков RTD поддерживает все схемы подключения
»
Рисунок 1. В различных конфигурациях подключения RTD (двух-, трех- и четырехпроводных) использование дополнительных измерительных проводов повышает точность за счет уменьшения ошибок, вызванных сопротивлением кабеля, но требует дополнительных проводов
Рисунок 2. Номенклатура проводов датчиков RTD сохраняет преемственность, независимо от используемого количества
Рисунок 3. В эмуляторе RTD Q1 (N-канальный низкоуровневый MOSFET) является активным компонентом, вырабатывающим управляемое напряжение для эмуляции RTD
Хотите получать уведомления о выходе новых материалов на сайте?
Подпишитесь на рассылку!
Срезы
Измерения
Микроконтроллеры
Силовая Электроника
Электронные компоненты
Ремонт техники
Подписка на обновления
Журнал «РадиоЛоцман»
Реклама
Размещение прайс листов
Контакты