Поставки продукции Megawin по официальным каналам - микроконтроллеры, мосты USB-UART

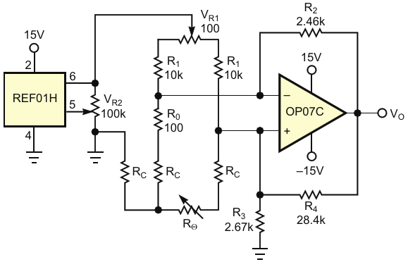
Для полной схемы требуются подстроечные потенциометры VR1 и VR2 для регулировки нуля и диапазона, соответственно, а также трехжильный кабель для подключения датчика. RC - это сопротивление кабеля

АвторыJordan Dimitrov
Основной документСтатья «Схема с платиновым RTD обеспечивает высокие характеристики при небольшом количестве компонентов»
ОписаниеРисунок 3
Формат / Размер файлаPDF / 14 Кб
Язык документарусский

Для полной схемы требуются подстроечные потенциометры V sub R1 /sub  и V sub R2 /sub  для регулировки нуля и диапазона, соответственно, а также трехжильный кабель для подключения датчика R sub C /sub  - это сопротивление кабеля

Популярные АЦП с низкой разрешающей способностью

Другие материалы из основного документа

ТМ Электроникс. Электронные компоненты и приборы. Скидки, кэшбэк и бесплатная доставка