AC-DC и DC-DC преобразователи напряжения Top Power на складе ЭЛТЕХ

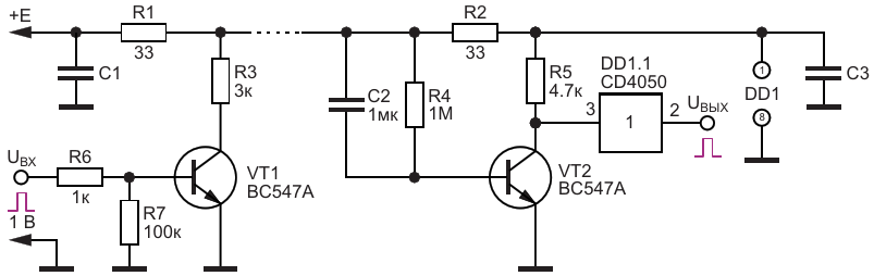
Передача цифровой информации через цепь питания с использованием транзисторных усилителей, а также КМОП(ТТЛ)-повторителя напряжения на приемной стороне

АвторыМихаил Шустов - Томск
Основной документСтатья «Передача цифровой информации через цепь питания»
ОписаниеРисунок 2
Формат / Размер файлаPDF / 13 Кб
Язык документарусский

Передача цифровой информации через цепь питания с использованием транзисторных усилителей, а также КМОП(ТТЛ)-повторителя напряжения на приемной стороне

LED-драйверы – ключевые элементы современных световых и промышленных систем

Другие материалы из основного документа

ТМ Электроникс. Электронные компоненты и приборы. Скидки, кэшбэк и бесплатная доставка