AC-DC и DC-DC преобразователи напряжения Top Power на складе ЭЛТЕХ

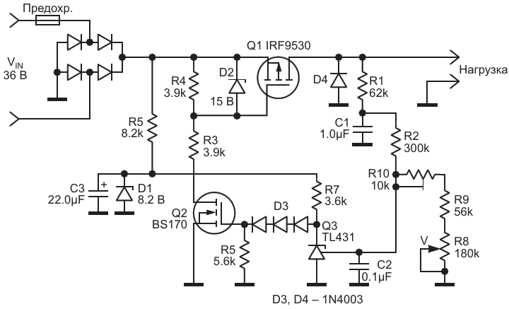
Простая схема регулятора для управления нагревом или освещением может использоваться для регулирования процессов нагрева с тепловой инерцией, таких как паяльник, терморезак, нагреватели и т.д

АвторыPeter Demchenko
Основной документСтатья «Эффективный и простой регулятор для управления процессами нагрева или освещения»
ОписаниеРисунок 1
Формат / Размер файлаPDF / 17 Кб
Язык документарусский

Простая схема регулятора для управления нагревом или освещением может использоваться для регулирования процессов нагрева с тепловой инерцией, таких как паяльник, терморезак, нагреватели и т.д

Многослойные керамические конденсаторы от лидеров азиатского рынка

Другие материалы из основного документа

ТМ Электроникс. Электронные компоненты и приборы. Скидки, кэшбэк и бесплатная доставка