Клеммники KEEN SIDE

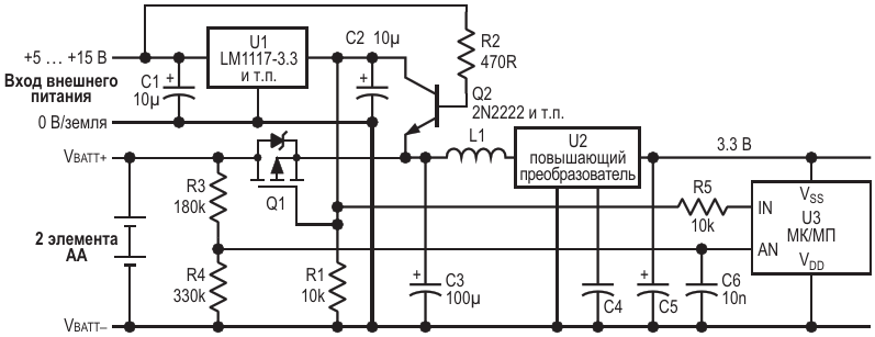
Предварительная стабилизация напряжения внешнего источника питания сочетается с последовательным подключением батареи, практически не добавляющим потерь, что максимально увеличивает срок ее службы

АвторыNick Cornford
Основной документСтатья «Две батарейки AA плюс USB - и все ОК»
ОписаниеРисунок 1
Формат / Размер файлаPDF / 25 Кб
Язык документарусский

Предварительная стабилизация напряжения внешнего источника питания сочетается с последовательным подключением батареи, практически не добавляющим потерь, что максимально увеличивает срок ее службы

AC-DC источники питания Mean Well на DIN рейку

Другие материалы из основного документа

ТМ Электроникс. Электронные компоненты и приборы. Скидки, кэшбэк и бесплатная доставка