Источники питания KEEN SIDE

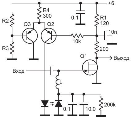
Контур управления, вырабатывающий управляющее напряжение отрицательной полярности для усилителя на n-канальном полевом транзисторе с p-n переходом в ВЧ- и СВЧ приложениях

АвторыPeter Demchenko
Основной документСтатья «Смещение для высокочастотного полевого транзистора с p-n переходом»
ОписаниеРисунок 2
Формат / Размер файлаPDF / 12 Кб
Язык документарусский

Контур управления, вырабатывающий управляющее напряжение отрицательной полярности для усилителя на n-канальном полевом транзисторе с p-n переходом в ВЧ- и СВЧ приложениях

Популярные АЦП с низкой разрешающей способностью

Другие материалы из основного документа

ТМ Электроникс. Электронные компоненты и приборы. Скидки, кэшбэк и бесплатная доставка