Контрактное производство и проектные поставки для российских производителей электроники

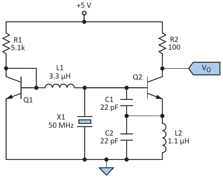
Чтобы избежать срыва колебаний в генераторе ВЧ, используйте токовое зеркало вместо резисторов, применяемых для этой цели в традиционных конструкциях. Единственными критическими компонентами в этом примере обертонного генератора Колпитца являются согласова

АвторыMadhu Siddalingaiah
Основной документСтатья «Использование токового зеркала для предотвращения срыва колебаний в ВЧ-генераторах»
ОписаниеРисунок 1
Формат / Размер файлаPDF / 20 Кб
Язык документарусский

Чтобы избежать срыва колебаний в генераторе ВЧ, используйте токовое зеркало вместо резисторов, применяемых для этой цели в традиционных конструкциях Единственными критическими компонентами в этом примере обертонного генератора Колпитца являются согласова

Популярные АЦП с низкой разрешающей способностью
ТМ Электроникс. Электронные компоненты и приборы. Скидки, кэшбэк и бесплатная доставка