Электромагнитные зуммеры KEEN SIDE

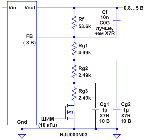
Конкретный пример регулятора с ШИМ-управлением и подавлением пульсаций. Показан только линейный регулятор, но адаптация для работы в импульсном режиме требует лишь добавления дросселя и фильтрующего конденсатора

АвторыChristopher Paul
Основной документСтатья «Снижение пульсаций в регуляторах напряжения, вносимых ШИМ-контроллерами»
ОписаниеРисунок 2
Формат / Размер файлаPDF / 14 Кб
Язык документарусский

Конкретный пример регулятора с ШИМ-управлением и подавлением пульсаций Показан только линейный регулятор, но адаптация для работы в импульсном режиме требует лишь добавления дросселя и фильтрующего конденсатора

MAX13487 от JSMICRO – трансивер RS-485 с автоматическим определением направления передачи

Другие материалы из основного документа

ТМ Электроникс. Электронные компоненты и приборы. Скидки, кэшбэк и бесплатная доставка