REC Johnson, B Lora Narayana, Devender Sundi, Центр клеточной и молекулярной биологии, Индия
EDN
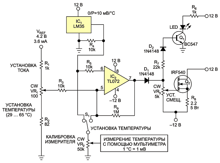
Датчик температуры и нагретый транзистор поддерживают температуру биологических образцов
Обычно транзисторы используются для управления резистивными нагревательными элементами. Но в ряде случаев целесообразнее использовать тепло, выделяемое самим мощным транзистором, ведь большинство транзисторов могут надежно работать при температуре до 100 °C. И дело не только в желании сэкономить на нагревательном элементе, иногда такому решению просто нет альтернативы. Типичным примером может служить биологическая лаборатория, где очень часто приходится поддерживать на постоянном уровне температуру образцов, находящихся в микрокюветах. Ограниченный объем, специфическая геометрия кювет и температура, по определению не превышающая 100 °C, стали факторами, стимулировавшими разработку описываемой схемы.
Для прямого нагрева биологических объектов в пределах от температуры окружающей среды до 45 °C можно использовать N-канальный MOSFET типа IRF540. На Рисунке 1 изображена простая релейная схема управления, в которой датчиком температуры служит микросхема LM35 (IC1), для измерения выходного напряжения которой используется обычный мультиметр. Сравнивая выходное напряжение LM35 с напряжением, установленным потенциометром VR1, компаратор IC2 управляет транзистором Q2. Положительной обратной связью через резистор R9 обеспечивается небольшой гистерезис компаратора. Переключатель S1 коммутирует измерительный прибор между выходом датчика, напряжение на котором соответствует реальной температуре, и движком потенциометра VR1. Для получения опорного напряжения VREF используется шунтовой регулятор TL431 (на схеме не показан). Светодиод LED индицирует включение транзистора Q2.
![]() |
|
|
Рисунок 1. |
Микросхема IC1 измеряет температуру объекта, нагреваемого транзистором Q2. Необходимая температура устанавливается потенциометром VR1. |
IC1 и Q2 монтируются на металлическом держателе, с которым они должны иметь тепловой контакт. Желательно использовать теплопроводящую пасту. Не забывайте, монтажный вывод корпуса TO-220 электрически соединен со стоком транзистора, и вместо пасты вам, возможно, потребуется теплопроводящая прокладка. Для поддержания в кювете температуры 45 °C достаточно с помощью потенциометра VR3 установить ток транзистора Q2 равным 270 мА.
Перед первым включением не забудьте движок потенциометра VR3 установить в положение, соответствующее минимальной мощности. Расширить температурный диапазон можно, изменив номиналы элементов делителя напряжения R1, R2, VR1. Реальная конструкция содержит не показанное на схеме устройство защитного отключения при недопустимом перегреве.
Возможны и другие варианты применения этой схемы. Для примера, можно назвать такие приложения, как линейные регулятор, схемы широтно-импульсной модуляции и ПИД-контроллеры.







