Простой модуль, предотвращающий отключение внешних аккумуляторов, когда сделанная вами схема потребляет низкий ток.

Как следует из названия, этот модуль предотвращает автоматическое отключение внешнего аккумулятора при слишком низком токе нагрузки.
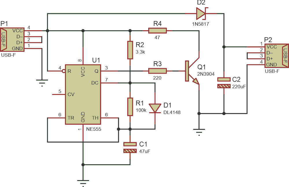
Внешние аккумуляторы обычно отслеживают ток, потребляемый от USB, чтобы определить, заряжен ли подключенный мобильный телефон, и если да, отключают выход. Эта функция полезна для обычных целей или самодельных схем, потребляющих ток более 100 миллиампер, но не подходит для небольших схем с током питания менее 100 мА.
Эта простая схема на базе таймера 555 представляет собой автоколебательный мультивибратор с периодом колебаний около 5 секунд и коэффициентом заполнения 2%. Таким образом, каждые 5 секунд он включается и всего на 100 мс подключает нагрузку 100 мА к внешнему аккумулятору. Соответственно, среднее энергопотребление самого модуля довольно низкое.
Диод Шоттки и буферный конденсатор обеспечивают бесперебойное питание фактической нагрузки.
Файлы проекта для изготовления печатной платы можно скачать по ссылке в разделе Загрузки.







