Цветомузыка на RGB светодиодной ленте и микроконтроллере AVR
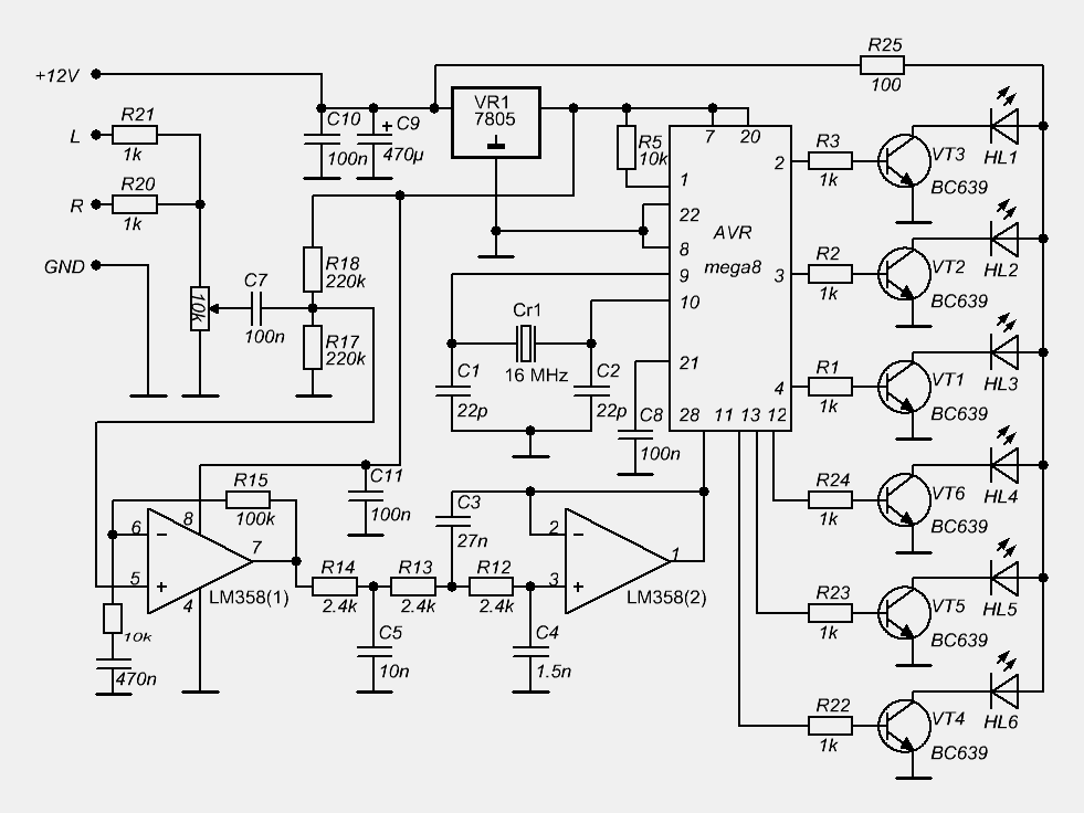
Многим известна простая схема цветомузыки на микроконтроллере AVR ATmega8 (оригинальная схема изображена на Рисунке 1). Так уж сложилось, что меня попросили собрать это устройство, да и мне самому было интересно посмотреть, как работает схема "в живую".
Изначально планировалось, что в качестве световых источников будут использоваться плафоны с цветными светофильтрами и лампами накаливания на 220 В. Однако, по понятным причинам, это приводит к усложнению конструкции, ввиду необходимости использования оптопар и симисторов.
Световые плафоны с цветными светофильтрами, которые еще производства СССР (специальные, для светового оформления дискотек), сильно усложнили бы использование цветомузыкального устройства в условиях дома или квартиры. Поэтому было решено использовать RGB светодиодную ленту (RGB LED Strip).
К сожалению, как такового описания принципов работы указанной схемы я не нашел (да и особо сильно не искал), в частности интересовало, разделение по цветовым каналам, с целью правильного подключения светодиодной ленты. После сборки схемы, оптимальное подключение цветов (красный, зеленый, синий) было выбрано экспериментально.
Что касается изменений в схеме, то здесь вместо биполярных транзисторов я использовал MOSFET ключи 2SK3918 (или аналогичные) в корпусе TO-252 для поверхностного монтажа. Входная аналоговая часть осталась без изменений.
Схему рисовал в Proteus 7.6 (Рисунок 2), поэтому сразу подготовил проект печатной платы (Рисунок 3). Большинство пассивных компонентов в корпусе для поверхностного монтажа: резисторы типоразмера 1206, конденсаторы – типоразмера 1206 и 0805.
Несмотря на то, что я подготовил проект печатной платы с учетом указанных изменений, первый вариант собрал на макетной плате, на нем же экспериментировал и затем поместил в корпус (Рисунок 4).
Прошивка микроконтроллера, конфигурация Fuse-битов доступна в Интернет, а также в архиве с моей схемой в секции загрузок ниже.
Какой-либо настройки, я считаю, устройство не требует, заработало сразу. Разве что потребуется сопоставить правильно или на свой кус цветовые каналы (СЧ, НЧ, ВЧ).
Сразу замечу, использовать RGB светодиодную ленту в цветомузыке не совсем корректно, ввиду неправильной цветовой гаммы, но при желании это можно исправить предварительным смешением основных цветов светодиодной ленты (например, красный + зеленый = желтый).
Несмотря на это, работа данного варианта цветомузыки мне понравилась, что связано с некоторой необычностью цветовых переливов под звуковое сопровождение.
Демонстрационное видео - смотреть.
Изначально планировалось, что в качестве световых источников будут использоваться плафоны с цветными светофильтрами и лампами накаливания на 220 В. Однако, по понятным причинам, это приводит к усложнению конструкции, ввиду необходимости использования оптопар и симисторов.
Световые плафоны с цветными светофильтрами, которые еще производства СССР (специальные, для светового оформления дискотек), сильно усложнили бы использование цветомузыкального устройства в условиях дома или квартиры. Поэтому было решено использовать RGB светодиодную ленту (RGB LED Strip).
К сожалению, как такового описания принципов работы указанной схемы я не нашел (да и особо сильно не искал), в частности интересовало, разделение по цветовым каналам, с целью правильного подключения светодиодной ленты. После сборки схемы, оптимальное подключение цветов (красный, зеленый, синий) было выбрано экспериментально.
Что касается изменений в схеме, то здесь вместо биполярных транзисторов я использовал MOSFET ключи 2SK3918 (или аналогичные) в корпусе TO-252 для поверхностного монтажа. Входная аналоговая часть осталась без изменений.
Схему рисовал в Proteus 7.6 (Рисунок 2), поэтому сразу подготовил проект печатной платы (Рисунок 3). Большинство пассивных компонентов в корпусе для поверхностного монтажа: резисторы типоразмера 1206, конденсаторы – типоразмера 1206 и 0805.
Несмотря на то, что я подготовил проект печатной платы с учетом указанных изменений, первый вариант собрал на макетной плате, на нем же экспериментировал и затем поместил в корпус (Рисунок 4).
Прошивка микроконтроллера, конфигурация Fuse-битов доступна в Интернет, а также в архиве с моей схемой в секции загрузок ниже.
Какой-либо настройки, я считаю, устройство не требует, заработало сразу. Разве что потребуется сопоставить правильно или на свой кус цветовые каналы (СЧ, НЧ, ВЧ).
Сразу замечу, использовать RGB светодиодную ленту в цветомузыке не совсем корректно, ввиду неправильной цветовой гаммы, но при желании это можно исправить предварительным смешением основных цветов светодиодной ленты (например, красный + зеленый = желтый).
Несмотря на это, работа данного варианта цветомузыки мне понравилась, что связано с некоторой необычностью цветовых переливов под звуковое сопровождение.
Демонстрационное видео - смотреть.
Всего комментариев 0







