Тональный набор (Dual-tone multi-frequency signaling, DTMF) был разработан компанией Bell Labs в 50-х годах прошлого века для революционного на тот момент времени кнопочного телефона. Для представления и передачи цифровых данных в тоновом режиме используется пара частот (тонов) речевого частотного диапазона. В системе определены две группы из четырех частот, и информация кодируется одновременной передачей двух частот - по одной из каждой группы. Это дает в общей сложности шестнадцать комбинаций для представления шестнадцати разных чисел, символов и букв. В настоящее время DTMF-кодирование используется в широком спектре приложений в области связи и управления, что, например, подтверждается Рекомендацией Q.23 Международного союза электросвязи (МСЭ).
В данной статье описывается схема тонового DTMF-генератора, воспроизводящего все восемь частот и формирующего результирующий выходной двухтоновый сигнал. Рассматриваемая система была построена на базе микросхемы Silego GreenPAKTM SLG46620V и операционных усилителей Silego SLG88104V. Выдаваемый результирующий сигнал представляет собой сумму двух частот, определяемых строкой и столбцом телефонной клавиатуры.
Предлагаемая схема использует четыре входа для выбора формируемой комбинации частот. Схема также имеет вход разрешения, который запускает генерацию и определяет продолжительность времени передачи сигнала. Частота выходного сигнала генератора соответствует требованиям стандарта МСЭ для DTMF.
Тоновые DTMF-сигналы
DTMF-стандарт определяет кодирование цифр 0-9, букв A, B, C и D и символов * и # в виде комбинации двух частот. Эти частоты разделены на две группы: группа высоких частот и группа низких частот. В Таблице 1 показаны частоты, группы и соответствующие представления символов.
| Таблица 1. | Кодирование сигналов в тоновом режиме DTMF | ||||||||||||||||||||||||||||||||
|
|||||||||||||||||||||||||||||||||
Частоты были выбраны таким образом, чтобы избежать кратных гармоник. Кроме того, их сумма или разность не дают другой DTMF-частоты. Таким образом удается избежать гармоник или модуляционных искажений.
В стандарте Q.23 указывается, что погрешность каждой передаваемой частоты должна находиться в диапазоне ±1.8% от номинального значения, а суммарные искажения (в результате гармоник или модуляции) должны быть на 20 дБ ниже основных частот.
Выше результирующий сигнал может быть описан как:
s(t) = Acos(2πfHIGHt)+ Acos(2πfLOWt),
где fHIGH и fLOW являются соответствующими частотами из групп высоких и низких частот.
На Рисунке 1 показан результирующий сигнал для цифры «1». На Рисунке 2 показан частотный спектр, соответствующий данному сигналу.
![]() |
|
| Рис. 1. | Тональный DTMF-сигнал. |
![]() |
|
| Рис. 2. | Спектр тонального DTMF-сигнала. |
Длительность DTMF-сигналов может быть различной и зависит от конкретного приложения, в котором используется тональное кодирование. Для наиболее распространенных приложений значения длительностей, как правило, лежат между ручным и автоматическим набором. В Таблице 2 показано краткое описание типовой продолжительности времени для двух типов набора.
| Таблица 2. | Длительность сигналов при тоновом наборе | |||||||||||||||||||
|
||||||||||||||||||||
Для получения большей гибкости DTMF-генератор, предлагаемый в данном руководстве, снабжен входом разрешения, который используется для старта генерации сигнала и определяет его длительность. При этом продолжительность сигнала равна длительности импульса на входе разрешения.
Аналоговая часть схемы DTMF-генератора
Рекомендация МСЭ Q.23 определяет DTMF-сигналы как аналоговые сигналы, созданные двумя синусоидальными волнами. В предлагаемой схеме DTMF-генератора микросхема Silego GreenPAK SLG46620V генерирует сигналы прямоугольной формы с желаемыми DTMF-частотами. Чтобы получить синусоидальные сигналы необходимой частоты и сформировать результирующий сигнал (сумма двух синусоидальных волн), потребуются аналоговые фильтры и сумматор. По этой причине в данном проекте было решено использовать фильтры и сумматор на базе операционных усилителей SLG88104V.
На Рисунке 3 показана структура предлагаемой аналоговой части устройства.
![]() |
|
| Рис. 3. | Схема аналоговой обработки для получения DTMF-сигнала. |
Для получения синусоидальных сигналов из прямоугольных импульсов используются аналоговые фильтры. После выполнения фильтрации происходит суммирование двух сигналов и формирование желаемого выходного двухтонового DTMF-сигнала.
На Рисунке 4 представлен результат преобразования Фурье, используемого для получения спектра прямоугольного сигнала.
![]() |
|
| Рис. 4. | Спектр сигнала прямоугольной формы. |
Как можно заметить, прямоугольный сигнал содержит только нечетные гармоники. Если представить такой сигнал с амплитудой A в виде ряда Фурье, то он будет иметь следующий вид:

Анализ этого выражения позволяет сделать вывод, что если аналоговые фильтры имеют достаточное затухание для гармоник, то вполне реально получить синусоидальные сигналы с частотой, равной частоте исходного прямоугольного сигнала.
Принимая во внимание допуск на уровень помех, определенный в стандарте Q.23, необходимо обеспечить, чтобы все гармоники были ослаблены на 20 дБ или более. Кроме того, любая частота из группы нижних частот должна сочетаться с любой частотой из группы верхних частот. Учитывая эти требования, были разработаны два фильтра, по одному для каждой группы.
В качестве обоих фильтров использовались низкочастотные фильтры Баттерворта. Затухание фильтра Баттерворта порядка n можно рассчитать как:
A(f)[дБ] = 10log(A(f)2) = 10log(1+(f/fC)2n),
где fC - частота среза фильтра, n - порядок фильтра.
Разница в затухании между самой низкой частотой и самой высокой частотой каждой группы может быть не более 3 дБ, поэтому:
A(fHIGHER)[дБ] - A(fLOWER)[дБ] > 3 дБ.
Учитывая абсолютные значения:
A(fHIGHER)2 / A(fLOWER)2 > 2.
Кроме того, как мы уже говорили ранее, ослабление гармоник должно составлять 20 дБ или более. При этом наихудшим будет случай самой низкой частоты в группе, потому что ее третья гармоника является самой низкочастотной и находится ближе всего к частоте среза фильтра. Учитывая, что третья гармоника в 3 раза меньше фундаментальной, фильтр должен отвечать условию (абсолютные значения):
A(3fLOWER)2 / A(fLOWER)2 > 10/3.
Если эти уравнения применяются к обеим группам, то используемые фильтры должны быть фильтрами второго порядка. Это означает, что они будут иметь по два резистора и по два конденсатора, если их реализовывать с помощью операционных усилителей. При использовании фильтров третьего порядка чувствительность к допускам компонентов была бы ниже. Выбранные частоты отсечек фильтров составляют 977 Гц для группы нижних частот и 1695 Гц для группы верхних частот. При таких значениях отличия в уровнях сигналов в группах частот согласуются с приведенными выше требованиями, а чувствительность к изменениям частоты отсечки из-за допусков компонентов оказывается минимальной.
Принципиальные схемы фильтров, реализованные с помощью SLG88104V, представлены на Рисунке 5. Номиналы первой пары R-C выбраны таким образом, чтобы ограничить выходной ток микросхемы SLG46620V. Второе звено фильтра определяет коэффициент усиления, который составляет 0.2. Амплитуда прямоугольных сигналов задает рабочую точку операционного усилителя на уровне 2.5 В. Нежелательные напряжения блокируются конденсаторами выходных фильтров.
![]() |
|
| Рис. 5. | Принципиальные схемы выходных фильтров. |
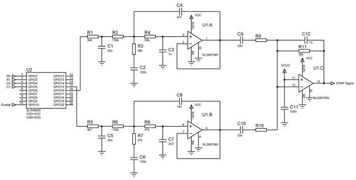
На выходе сигналы фильтров суммируются, и результирующий сигнал представляет собой сумму гармоник, выбранных из группы нижних и верхних частот. Для компенсации затухания фильтра амплитуду выходного сигнала можно подстроить с помощью двух резисторов R9 и R10. На Рисунке 6 показана схема сумматора. На Рисунке 7 представлена вся аналоговая часть схемы.
![]() |
|
| Рис. 6. | Принципиальная схема сумматора. |
![]() |
|
| Рис. 7. | Аналоговая часть схемы. |
Цифровая часть схемы тонального DTMF-генератора
Цифровая часть схемы тонального DTMF-генератора включает целый набор генераторов прямоугольных импульсов - по одному для каждой частоты DTMF. Так как для создания этих генераторов требуется восемь счетчиков, то для их реализации была выбрана микросхема GreenPAK SLG46620V. На выходах цифровой схемы формируются два сигнала прямоугольной формы, по одному на каждую группу частот.
Прямоугольные сигналы формируются с помощью счетчиков и D-триггеров и имеют коэффициент заполнения 50%. По этой причине частота переключения счетчиков в два раза выше требуемой частоты DTMF, а DFF-триггер делит выходной сигнал на два.
Источником тактирования для счетчиков является встроенный RC-генератор 2 МГц, частота которого дополнительно делится на 4 или 12. Делитель выбирается с учетом разрядности и максимального значения каждого счетчика, необходимого для получения конкретной частоты.
Для генерации высоких частот требуется меньшее количество отсчетов, поэтому для их формирования используются 8-битные счетчики, тактируемые от внутреннего RC-генератора, сигнал которого поделен на 4. По той же причине более низкие частоты реализованы с помощью 14-битных счетчиков.
Микросхема SLG46620V имеет только три стандартных 14-битных счетчика, поэтому одна из нижних частот была реализована с помощью 8-разрядного счетчика CNT8. Чтобы число отсчетов укладывалось в диапазоне 0…255, для тактирования данного CNT8 пришлось использовать сигнал RC-генератора, поделенный на 12. Для этой схемы была выбрана частота с наибольшим числом отсчетов, то есть самая низкая частота. Это позволило минимизировать погрешность.
В Таблице 3 показаны параметры каждого прямоугольного сигнала.
| Таблица 3. | Параметры генераторов прямоугольных импульсов | |||||||||||||||||||||||||||||||||||||||
|
||||||||||||||||||||||||||||||||||||||||
Как видно из таблицы, все частоты имеют погрешность менее 1.8%, поэтому они соответствуют стандарту DTMF. Эти расчетные характеристики, основанные на идеальном значении частоты RC-генератора, могут быть подстроены с учетом измерения выходной частоты RC-генератора.
Хотя в предлагаемой схеме все генераторы работают параллельно, на выход микросхемы будет поступать сигнал только одного генератора из каждой группы. Выбор конкретных сигналов определяет пользователь. Для этого применяются четыре входа GPIO (два бита для каждой группы) с таблицей истинности, показанной в Таблице 4.
| Таблица 4 | Таблица выбора частот из группы нижних частот | |||||||||||||||||
|
||||||||||||||||||
| Таблица 5. | Таблица выбора частоты из группы верхних частот | |||||||||||||||||
|
||||||||||||||||||
На Рисунке 8 показана логическая схема генератора прямоугольных сигналов с частотой 852 Гц. Эта схема повторяется для каждой частоты с соответствующими настройками счетчика и конфигурацией LUT.
![]() |
|
| Рис. 8. | Генератор импульсов прямоугольной формы. |
Счетчик формирует выходную частоту, определяемую его настройками. Эта частота равна удвоенной частоте соответствующего тона DTMF. Параметры конфигурации счетчика показаны на Рисунке 9.
![]() |
|
| Рис. 9. | Пример настройки счетчика генератора прямоугольных импульсов. |
Выходной сигнал счетчика подключается к тактовому входу триггера D-Flip Flop. Так как выход DFF сконфигурирован как инвертированный, то если подключить выход DFF к его входу, D-триггер преобразуется в T-триггер. Параметры конфигурации DFF можно увидеть на Рисунке 10.
![]() |
|
| Рис. 10. | Пример настройки триггера генератора прямоугольных импульсов. |
Сигнал с выхода DFF поступает на вход таблицы истинности LUT. Таблицы истинности LUT используются для выбора одного сигнала для каждого конкретного сочетания R1-R0. Пример конфигурации LUT представлен на Рисунке 11. В данном примере, если на R1 поступает «1», а на R0 подается «0», входной сигнал передается на выход. В остальных случаях на выходе присутствует «0».
![]() |
|
| Рис. 11. | Пример настройки таблицы истинности генератора прямоугольных импульсов. |
Как было сказано выше, предлагаемая схема имеет вход разрешения Enable. Если на входе разрешения Enable присутствует логическая единица «1», то генерируемые прямоугольные сигналы подаются на пару выходов микросхемы. Длительность передачи равна длительности импульса на входе разрешения. Чтобы реализовать эту функцию, потребовалось еще несколько блоков таблиц истинности LUT.
Для группы верхних частот используется один 4-разрядный LUT и один 2-битный LUT, как показано на Рисунке 12.
![]() |
|
| Рис. 12. | Схема выхода группы верхних частот. |
4-битный LUT1 настроен как логический элемент ИЛИ, поэтому он выдает логическую единицу «1», если на любом из его входов присутствует «1». Таблицы истинности C1/C0 допускают выбор только одного из генераторов, поэтому 4-разрядный LUT1 определяет какой сигнал поступает на выход. Выход этого LUT подключается к 2-битному LUT4, который передает сигнал только в том случае, если на входе разрешения присутствует логическая «1». На Рисунках 13 и 14 показаны конфигурации 4-битного LUT1 и 2-битного LUT4.
![]() |
|
| Рис. 13. | Конфигурация 4-битного LUT1. |
![]() |
|
| Рис. 14. | 2-битная конфигурация LUT4. |
Так как 4-битных таблиц истинности LUT больше не было, для группы нижних частот использовались два 3-битных LUT.
![]() |
|
| Рис. 15. | Схема выхода группы нижних частот. |
Полная внутренняя схема GreenPAK SLG46620V показана на Рисунке 16. На Рисунке 17 представлена итоговая принципиальная схема DTMF-генератора.
![]() |
|
| Рис. 16. | Блок-схема генератора тональных сигналов DTMF. |
![]() |
|
| Рис. 17. | Принципиальная схема DTMF-генератора тональных сигналов. |
Тестирование схемы DTMF-генератора
На первом этапе тестирования предложенного DTMF-генератора было решено проверить частоты всех формируемых прямоугольных сигналов с помощью осциллографа. В качестве примера на Рисунке 18 и 19 показаны выходные сигналы прямоугольной формы для частот 852 Гц и 1477 Гц.
![]() |
|
| Рис. 18. | Прямоугольный сигнал 852 Гц. |
![]() |
|
| Рис. 19. | Прямоугольный сигнал 1477 Гц. |
Как только частоты всех прямоугольных сигналов были проверены, началось испытание аналоговой части схемы. Были исследованы выходные сигналы для всех комбинаций из группы нижних и верхних частот. В качестве примера на Рисунке 20 показана сумма сигналов 770 Гц и 1209 Гц, а на Рисунке 21 показана сумма сигналов 941 Гц и 1633 Гц.
![]() |
|
| Рис. 20. | Тональный DTMF-сигнал 770 Гц и 1209 Гц. |
![]() |
|
| Рис. 21. | Тональный DTMF-сигнал 941 Гц и 1633 Гц. |
Заключение
В данной статье была предложена схема тонового DTMF-генератора, построенного на базе микросхемы Silego GreenPAK SLG46620V и операционных усилителей Silego SLG88104V. Генератор дает пользователю возможность выбирать комбинации требуемых частот с помощью четырех входов и управлять входом разрешения, который определяет длительность генерации выходных сигналов.
Характеристики микросхемы SLG46620V:
- Тип: программируемая микросхема смешанных сигналов;
- Аналоговые блоки: 8-битный АЦП, два ЦАП, шесть компараторов, два фильтра, ИОН, четыре интегрированных генератора;
- Цифровые блоки: до 18 портов ввода/вывода, матрица соединений и комбинаторная логика, программируемые схемы задержки, программируемый функциональный генератор, шесть 8-битных счетчиков, три 14-битных счетчика, три ШИМ-генератора/компаратора;
- Коммуникационный интерфейс: SPI;
- Диапазон напряжений питания: 1.8…5 В;
- Диапазон рабочих температур: –40…85 °C;
- Корпусное исполнение: 2 × 3 × 0.55 мм 20-выводной STQFN.
Посмотреть более подробно технические характеристики микросхем от Silego
























Купить SLG46620V на РадиоЛоцман.Цены


