Источники питания KEEN SIDE

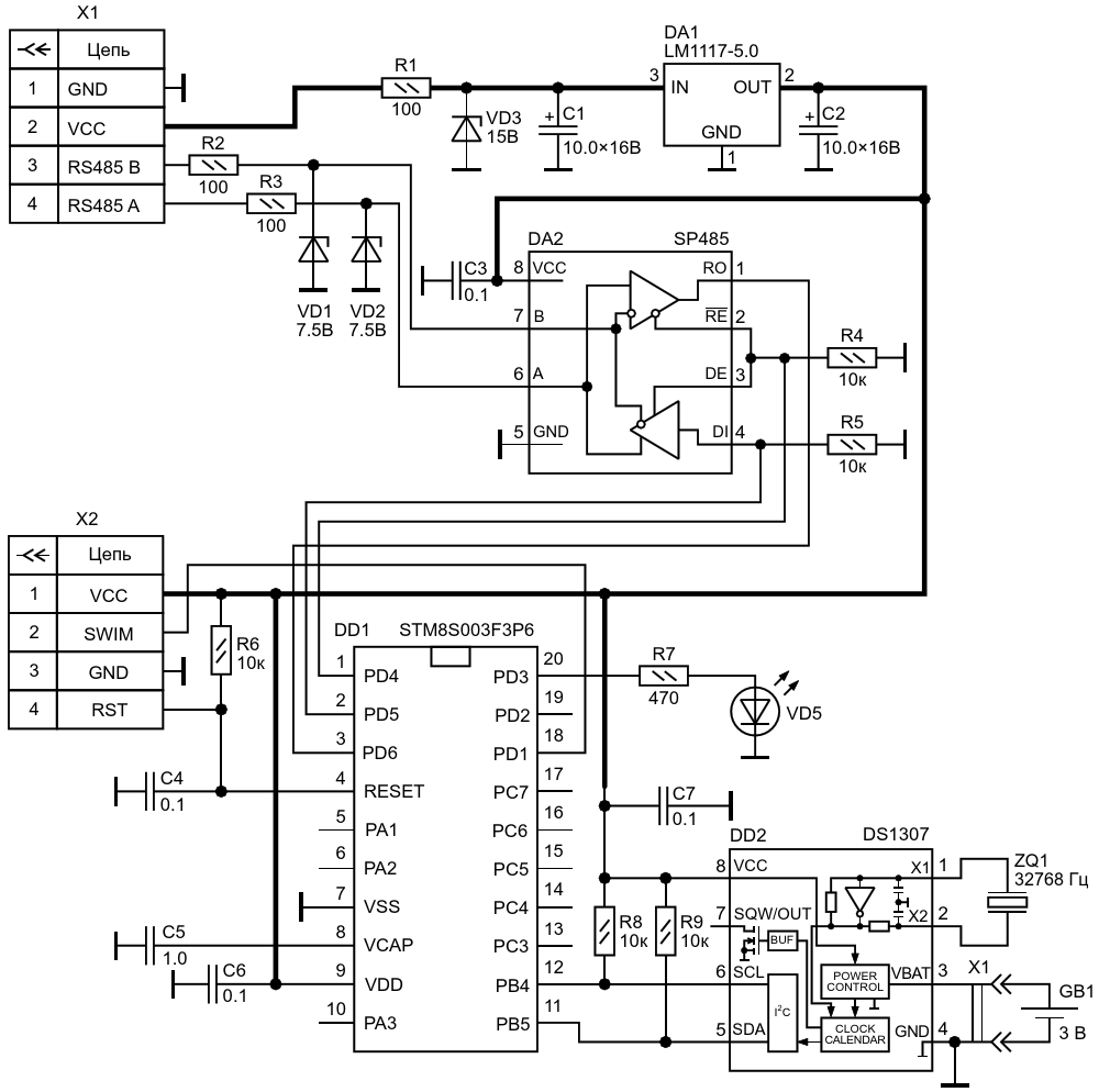
Принципиальная схема платы часов

АвторыАлександр Русу - Одесса
Основной документСтатья «Подключение часов реального времени DS1307 к микроконтроллеру STM8 через модуль I2C. Часть 1 - Особенности аппаратной части»
ОписаниеРисунок 1
Формат / Размер файлаPDF / 44 Кб
Язык документарусский

Принципиальная схема платы часов

Популярные АЦП с низкой разрешающей способностью

Другие материалы из основного документа

ТМ Электроникс. Электронные компоненты и приборы. Скидки, кэшбэк и бесплатная доставка