Поставки продукции Megawin по официальным каналам - микроконтроллеры, мосты USB-UART

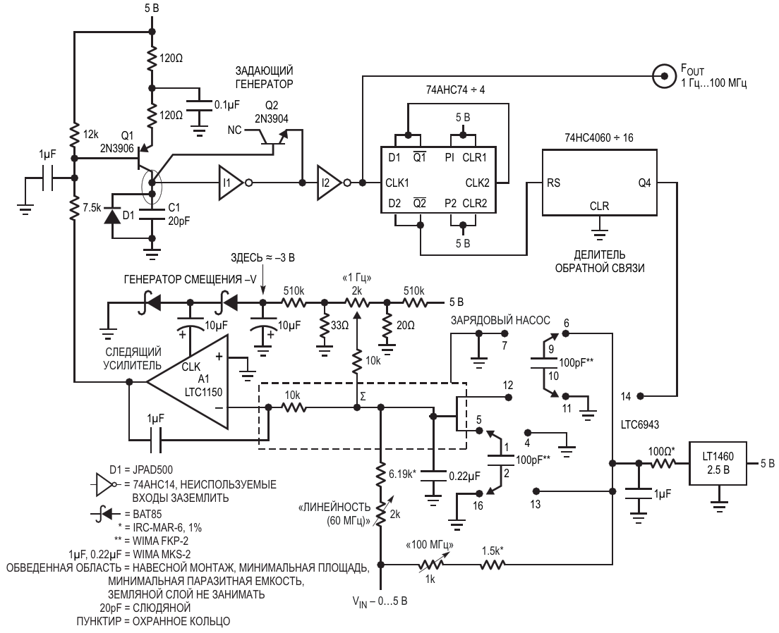
Преобразователь напряжение-частота 1 Гц - 100 МГц имеет динамический диапазон 160 дБ и работает от источника питания 5 В. Смещенный по входу следящий усилитель управляет задающим генератором, стабилизируя рабочую точку схемы. Широкий рабочий диапазон обус

АвторыJim Williams
Основной документСтатья «ПНЧ с выходной частотой 1 Гц - 100 МГц»
ОписаниеРисунок 1
Формат / Размер файлаPDF / 31 Кб
Язык документарусский

Преобразователь напряжение-частота 1 Гц - 100 МГц имеет динамический диапазон 160 дБ и работает от источника питания 5 В Смещенный по входу следящий усилитель управляет задающим генератором, стабилизируя рабочую точку схемы Широкий рабочий диапазон обус

Популярные АЦП с низкой разрешающей способностью
ТМ Электроникс. Электронные компоненты и приборы. Скидки, кэшбэк и бесплатная доставка