Источники питания KEEN SIDE

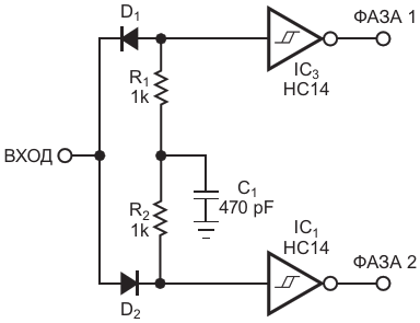
Каждый инвертор с триггером Шмитта управляется в течение одного полупериода через диод. Создаваемая RC-цепью задержка происходит во время чередования полупериодов. Резисторы с равными сопротивлениями R1 и R2 попеременно служат в каче

АвторыKen Herrick
Основной документСтатья «Схема устраняет синфазную проводимость»
ОписаниеРисунок 1
Формат / Размер файлаPDF / 10 Кб
Язык документарусский

Каждый инвертор с триггером Шмитта управляется в течение одного полупериода через диод Создаваемая RC-цепью задержка происходит во время чередования полупериодов Резисторы с равными сопротивлениями R sub 1 /sub  и R sub 2 /sub  попеременно служат в каче

MAX13487 от JSMICRO – трансивер RS-485 с автоматическим определением направления передачи

Другие материалы из основного документа

ТМ Электроникс. Электронные компоненты и приборы. Скидки, кэшбэк и бесплатная доставка