DC-DC преобразователи KEEN SIDE

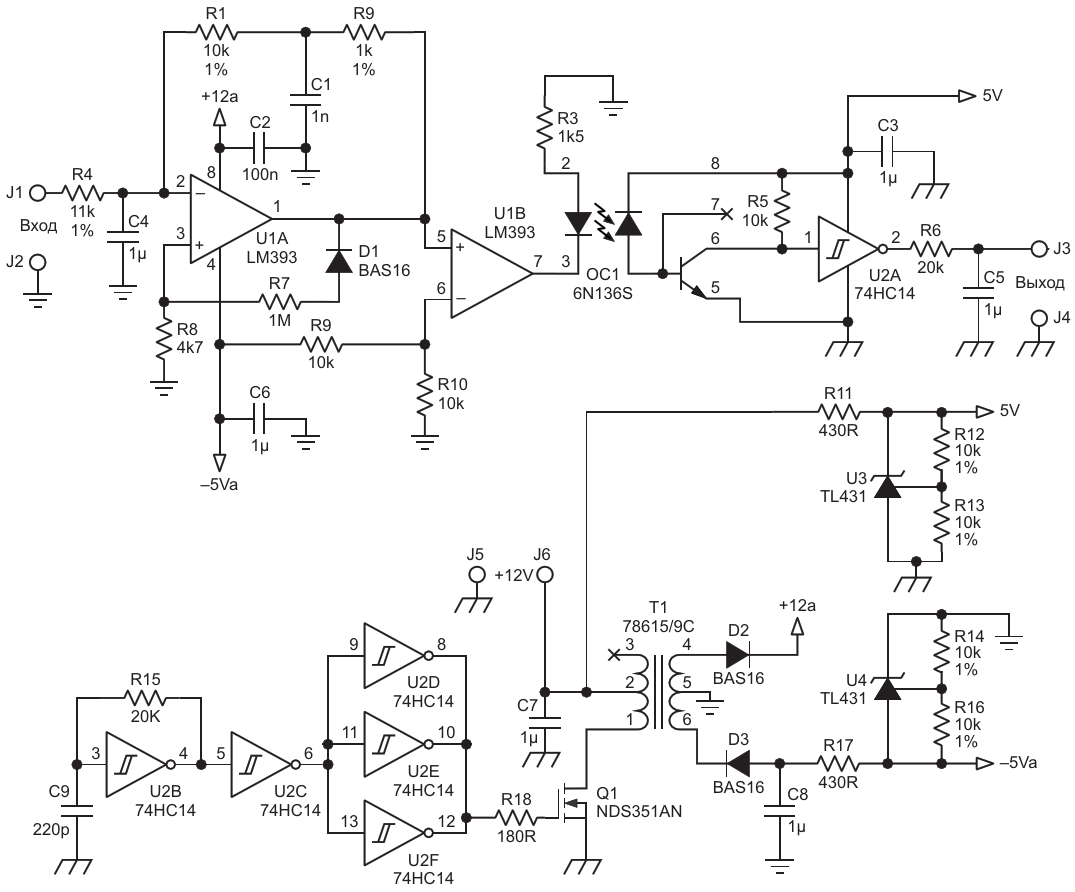
Плавающий сигма-дельта преобразователь U1 формирует последовательность импульсов, коэффициент заполнения которых зависит от напряжения между контактами J1 и J2. Отфильтрованный постоянный уровень напряжения восстанавливается на выходе J3

Основной документСтатья «Сигма-дельта изолирующий усилитель для передачи низких частот»
ОписаниеРисунок 1
Формат / Размер файлаPDF / 24 Кб
Язык документарусский

Плавающий сигма-дельта преобразователь U1 формирует последовательность импульсов, коэффициент заполнения которых зависит от напряжения между контактами J1 и J2 Отфильтрованный постоянный уровень напряжения восстанавливается на выходе J3

Многослойные керамические конденсаторы от лидеров азиатского рынка

Другие материалы из основного документа

ТМ Электроникс. Электронные компоненты и приборы. Скидки, кэшбэк и бесплатная доставка