Новости
Статьи
Библио
Схемы
Datasheets
Сайты
Приборы
Цены
Форум
Еще
Новости
Статьи
Библио
Datasheets
Сайты
Приборы
Подписка на обновления
Журнал «РадиоЛоцман»
Авторы
Datasheet.ru
Объявления
О РадиоЛоцмане
Авторам
Вакансии
Сотрудничество
Реклама
Контакты
en - English
Поиск
Подразделы
Arduino
Авто
Автозвук
Автоматика
Аналог. схемы
Аудио
Безопасность
Беспроводные
Бытовая
Ветроэнер-ка
Видео
Видеокамеры
Вред.рецепты
Высоковольт.
Генераторы
ИИ
Игры
Измерения
Инстр. и тех.
Интерфейсы
История электроники
Квантовые компьютеры
Компьютеры и
Лазер
Медицина
Мониторы
Музыка
Начинающим
Обработка сигналов, фильтры
Перс.технолог
Печат.платы
Питание
Платформы
Применение МК
Р/у модели
Радио
Радиолокация
Ретро
Робототехника
САПР и ПО
Светотехника
Сети
Силовая эл-ка
Солнечная эн.
Сотовая связь
Спутник.обор.
ТВ
Телефон
Теория
Ук.применению
Усилители
Фотоника
Цифровые
Производители
Схемы
Четырехфазный генератор сигналов синусоидальной …
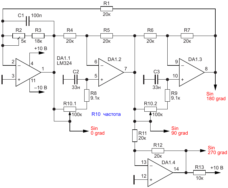
Четырехфазный генератор сигналов синусоидальной формы
Авторы
Михаил Шустов - Томск
Основной документ
Статья «
Функциональный многофазный генератор с синтезом треугольного сигнала из синусоиды
»
Описание
Рисунок 2
Формат / Размер файла
PDF
/
16 Кб
Язык документа
русский
Скачать PDF
Другие материалы из основного документа
Статья «
Функциональный многофазный генератор с синтезом треугольного сигнала из синусоиды
»
Рисунок 1. Синтез сигнала треугольной формы из суммы противофазных выпрямленных двухполупериодными выпрямителями сигналов синусоидальной формы, сдвинутых на 90 градусов
Рисунок 2. Четырехфазный генератор сигналов синусоидальной формы
Рисунок 3. Формирователь четырехфазных сигналов прямоугольной формы и выпрямитель сигналов синусоидальной формы на основе аналоговых ключей, а также сумматор выпрямленных сигналов с получением на выходе устройства сигналов треугольной формы
Рисунок 4. Форма четырехфазных сигналов на выходах генератора синусоидальных сигналов и выходах формирователей сигналов прямоугольной формы
Рисунок 5. Возможная цоколевка микросхемы четырехфазного функционального генератора и схема ее включения
Хотите получать уведомления о выходе новых материалов на сайте?
Подпишитесь на рассылку!
Срезы
Измерения
Микроконтроллеры
Силовая Электроника
Электронные компоненты
Ремонт техники
Подписка на обновления
Журнал «РадиоЛоцман»
Реклама
Размещение прайс листов
Контакты