Shenler: реле, интерфейсные модули

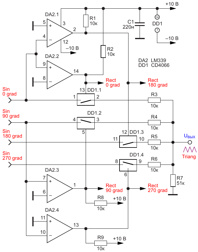
Формирователь четырехфазных сигналов прямоугольной формы и выпрямитель сигналов синусоидальной формы на основе аналоговых ключей, а также сумматор выпрямленных сигналов с получением на выходе устройства сигналов треугольной формы

АвторыМихаил Шустов - Томск
Основной документСтатья «Функциональный многофазный генератор с синтезом треугольного сигнала из синусоиды»
ОписаниеРисунок 3
Формат / Размер файлаPDF / 18 Кб
Язык документарусский

Формирователь четырехфазных сигналов прямоугольной формы и выпрямитель сигналов синусоидальной формы на основе аналоговых ключей, а также сумматор выпрямленных сигналов с получением на выходе устройства сигналов треугольной формы

Многослойные керамические конденсаторы от лидеров азиатского рынка

Другие материалы из основного документа

ТМ Электроникс. Электронные компоненты и приборы. Скидки, кэшбэк и бесплатная доставка