AC-DC и DC-DC преобразователи напряжения Top Power на складе ЭЛТЕХ

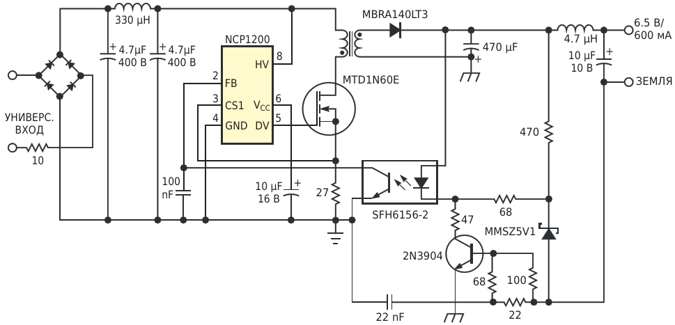
В этой схеме зарядного устройства управление первичной стороной реализуется без вспомогательной обмотки (а). Бесконтрольный рост выходного напряжения может повредить выходные конденсаторы, если такое состояние длится слишком долго (б)

АвторыChristophe Basso
Основной документСтатья «Биполярные транзисторы защищают от неисправности оптрона»
ОписаниеРисунок 2
Формат / Размер файлаPDF / 19 Кб
Язык документарусский

В этой схеме зарядного устройства управление первичной стороной реализуется без вспомогательной обмотки (а) Бесконтрольный рост выходного напряжения может повредить выходные конденсаторы, если такое состояние длится слишком долго (б)

AC-DC источники питания Mean Well на DIN рейку

Другие материалы из основного документа

ТМ Электроникс. Электронные компоненты и приборы. Скидки, кэшбэк и бесплатная доставка