Новости
Статьи
Библио
Схемы
Datasheets
Сайты
Приборы
Цены
Форум
Еще
Новости
Статьи
Библио
Datasheets
Сайты
Приборы
Подписка на обновления
Журнал «РадиоЛоцман»
Авторы
Datasheet.ru
Объявления
О РадиоЛоцмане
Авторам
Вакансии
Сотрудничество
Реклама
Контакты
en - English
Поиск
Подразделы
Arduino
Авто
Автозвук
Автоматика
Аналог. схемы
Аудио
Безопасность
Беспроводные
Бытовая
Ветроэнер-ка
Видео
Видеокамеры
Вред.рецепты
Высоковольт.
Генераторы
ИИ
Игры
Измерения
Инстр. и тех.
Интерфейсы
История электроники
Квантовые компьютеры
Компьютеры и
Лазер
Медицина
Мониторы
Музыка
Начинающим
Обработка сигналов, фильтры
Перс.технолог
Печат.платы
Питание
Платформы
Применение МК
Р/у модели
Радио
Радиолокация
Ретро
Робототехника
САПР и ПО
Светотехника
Сети
Силовая эл-ка
Солнечная эн.
Сотовая связь
Спутник.обор.
ТВ
Телефон
Теория
Ук.применению
Усилители
Фотоника
Цифровые
Производители
Схемы
Этот инвертор на коммутируемых …
Этот инвертор на коммутируемых конденсаторах вырабатывает -10 В из 5 В
Авторы
Ken Yang
Основной документ
Статья «
Простая схема преобразует 5 В в -10 В
»
Описание
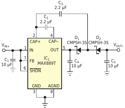
Рисунок 1
Страниц / Страница
2
/
1
Формат / Размер файла
PDF
/
13 Кб
Язык документа
русский
1
2
Скачать PDF
1
2
Другие материалы из основного документа
Статья «
Простая схема преобразует 5 В в -10 В
»
Рисунок 1. Этот инвертор на коммутируемых конденсаторах вырабатывает -10 В из 5 В
Рисунок 2. При легких нагрузках схема на Рисунке 1 выдает напряжение более -10 В; при бóльших токах величина отрицательного выходного напряжения превышает положительное входное напряжение 5 В
Хотите получать уведомления о выходе новых материалов на сайте?
Подпишитесь на рассылку!
Срезы
Измерения
Микроконтроллеры
Силовая Электроника
Электронные компоненты
Ремонт техники
Подписка на обновления
Журнал «РадиоЛоцман»
Реклама
Размещение прайс листов
Контакты