Shenler: реле, интерфейсные модули

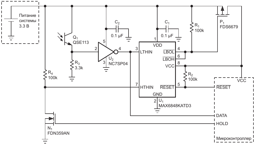
Эта схема не подает питание на подключенный микроконтроллер до тех пор, пока не обнаружит передачу ИК-сигнала. В режиме ожидания ток покоя составляет менее 2 мкА

АвторыDonald Schelle, David Lees
Основной документСтатья «Схема инфракрасного приемника минимизирует потребление энергии»
ОписаниеРисунок 1
Формат / Размер файлаPDF / 17 Кб
Язык документарусский

Эта схема не подает питание на подключенный микроконтроллер до тех пор, пока не обнаружит передачу ИК-сигнала В режиме ожидания ток покоя составляет менее 2 мкА

AC-DC источники питания Mean Well на DIN рейку

Другие материалы из основного документа

ТМ Электроникс. Электронные компоненты и приборы. Скидки, кэшбэк и бесплатная доставка