AC-DC и DC-DC преобразователи напряжения Top Power на складе ЭЛТЕХ

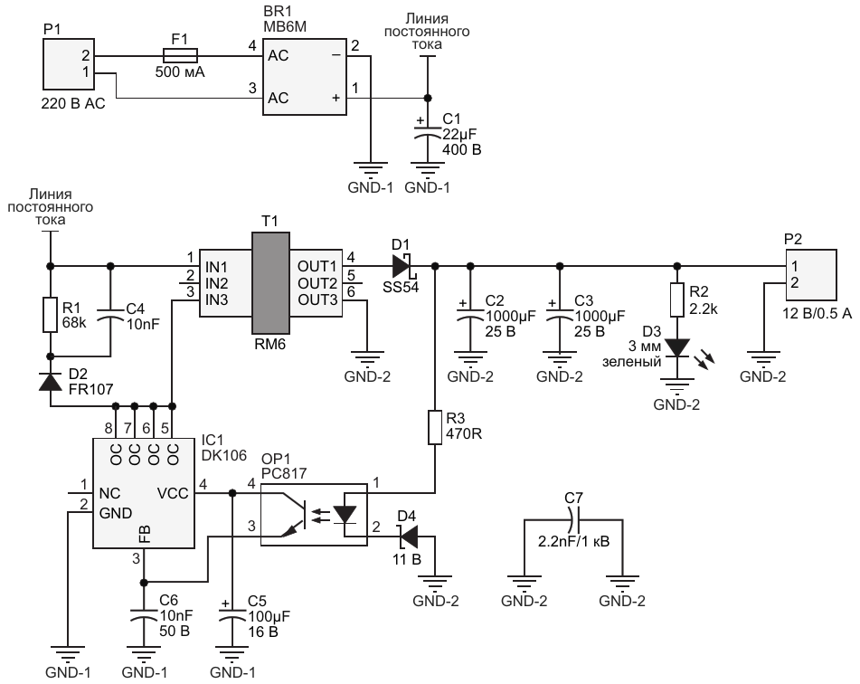
Принципиальная схема изолированного обратноходового AC/DC преобразователя, преобразующего напряжение 85-260 В переменного тока в постоянное напряжение 12 В при токе нагрузки до 0.5 А

АвторыHesam Moshiri
Основной документСтатья «Обратноходовой AC/DC преобразователь 85-260 В AC в 12 В с трансформатором на сердечнике RM6»
ОписаниеРисунок 1
Формат / Размер файлаPDF / 20 Кб
Язык документарусский

Принципиальная схема изолированного обратноходового AC/DC преобразователя, преобразующего напряжение 85-260 В переменного тока в постоянное напряжение 12 В при токе нагрузки до 0.5 А

Выбираем оптимальный датчик влажности: обзор решений Winsen, HOPERF, Novosense и других компаний

Другие материалы из основного документа

ТМ Электроникс. Электронные компоненты и приборы. Скидки, кэшбэк и бесплатная доставка