Изолированный AC/DC обратноходовой преобразователь является наиболее распространенным типом источника питания для бытовых и промышленных устройств. Страх перед высоким напряжением сети и сложностью расчетов заставляют начинающих электронщиков и энтузиастов откладывать создание подобных схем. В этом проекте представлен импульсный AC/DC обратноходовой преобразователь, преобразующий переменное напряжение 50 Гц (85-260 В) в постоянное напряжение 12 В при токе нагрузки до 0.5 В (6 Вт), в котором используется минимум компонентов, как по цене, так и по количеству.
Ферритовый сердечник трансформатора – RM6, а микросхема контроллера – DK106. Индуктивность первичной обмотки трансформатора составляет 2 мГн, а частота переключения – 65 кГц. Стабилизация выходного напряжения осуществляется стабилитроном, а микросхема контроллера не нуждается ни во внешней шине питания, ни во вспомогательной обмотке трансформатора, что делает схему простой в освоении и использовании для начинающих радиолюбителей.
При работе над проектом использовались следующие ресурсы:
- САПР: Altium Designer;
- Измерительное оборудование:
- Нагрузка постоянного тока Siglent SDL1020X-E;
- Цифровой запоминающий осциллограф Siglent SDS2102X Plus;
- Тепловизионная камера VEVOR SC240M.
Анализ схемы
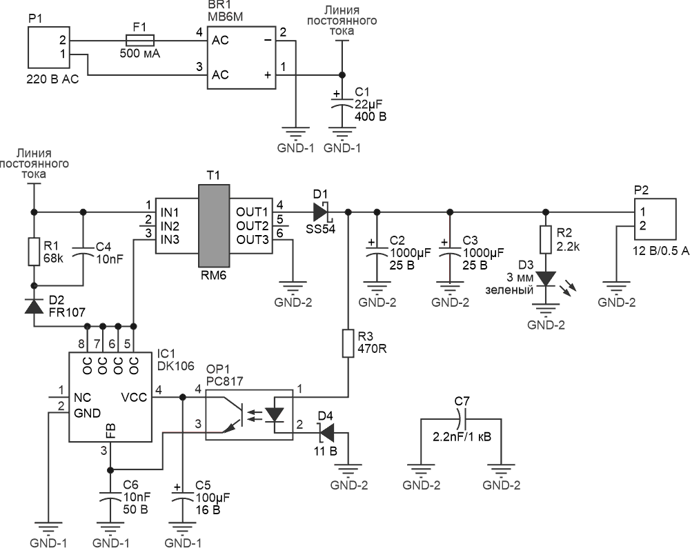
На Рисунке 1 показана принципиальная схема устройства. Сердцем схемы является микросхема контроллера DK106, которая делает ее простой, недорогой и легкой в сборке.
![]() |
|
| Рисунок 1. | Принципиальная схема изолированного обратноходового AC/DC преобразователя, преобразующего напряжение 85-260 В переменного тока в постоянное напряжение 12 В при токе нагрузки до 0.5 А. |
Согласно техническому описанию, контроллер DK106 имеет следующие особенности:
- Широкий диапазон входных переменных напряжений 85 В – 265 В.
- Двухкристальная конструкция с биполярным транзистором для снижения затрат.
- Цифровая схема высокой интеграции на МОП-транзисторах, управляющая биполярным транзисторным каскадом класса E для повышения устойчивости к высоким напряжениям.
- Собственный источник питания, не требующий внешней микросхемы и позволяющий снизить количество и стоимость компонентов.
- Внутренняя высоковольтная схема управления током, не требующая дополнительного резистора.
- Защита от перегрузки по току, перегрева, перенапряжения, короткого замыкания выхода и отказа оптопары.
- Внутренняя схема компенсации наклона пилы для поддержания устойчивости схемы при низких напряжениях и больших выходных токах.
- Внутренняя схема генератора ШИМ с контролем джиттера для сохранения характеристик ЭМС.
- Внутреннее преобразование частоты. Снижение частоты в условиях низкой нагрузки в соответствии с требованиями стандарта Европейского союза (мощность в режиме ожидания меньше 0.3 Вт); также снижает пульсации выходного напряжения.
- Схема управления пилообразным током для снижения мощности потерь микросхемы и повышения КПД схемы.
- Защита от статических разрядов до 4 кВ.
P1 – это клемма для входа переменного напряжения. F1 – предохранитель на ток 500 мА. Предпочтительно вместо F1 использовать плавкий резистор, поскольку это помогает еще больше очистить входное напряжение (RC-фильтр). BR – мостовой выпрямитель типа MB6M, а C1 – электролитический конденсатор 22 мкФ/400 В, сглаживающий пульсации. Элементы R1, C4 и D2 образуют снабберную RCD цепь для подавления высоковольтных коммутационных выбросов и звона на стоке внутреннего MOSFET контроллера (выводы OC). Конденсаторы C5 и C6 используются для снижения уровня помех.
OP1 – оптоизолятор PC817, который обеспечивает гальваническую развязку контура обратной связи, позволяя контроллеру измерять выходное напряжение и регулировать коэффициент заполнения импульсов ШИМ на первичной обмотке трансформатора. D4 – стабилитрон на напряжение 11 В для стабилизации выходного напряжения, а резистор R3 ограничивает ток, протекающий через светодиод оптрона OP1. Конденсаторы C2 и C3 снижают уровень высокочастотных помех. 3-миллиметровый светодиод D3 индицирует правильную работу источника питания.
Компоновка печатной платы
Разводка печатной платы источника питания показана на Рисунке 2. Это простая в сборке и пайке двухслойная печатная плата, в которой использованы только компоненты для монтажа в отверстия.
![]() |
|
| Рисунок 2. | Разводка печатной платы изолированного обратноходового AC/DC преобразователя. |
Три изолирующих зазора (защита от токов утечки) сделаны для соответствия устройства требованиям стандартов безопасности высоковольтных печатных плат. Два сшитых полигона в выходной части схемы уменьшают длину и импеданс земляного контура, что снижает уровень помех и электромагнитных излучений. С этой же целью вывод стока MOSFET (вывод OC микросхемы контроллера) должен располагаться как можно ближе к первичной обмотке трансформатора. Кроме того, снабберная цепь должна располагаться как можно ближе к трансформатору, а площадь токовых петель следует свести к минимуму. На Рисунке 3 показан сборочный чертеж.
![]() |
|
| Рисунок 3. | Схема размещения элементов на печатной плате. |
Сборка
Фотография собранной печатной платы показана на Рисунке 4, из которого видно, что плату можно легко собрать с помощью обычного паяльника. Остатки флюса на печатной плате следует удалить 99%-ным изопропиловым спиртом, особенно вблизи высоковольтных компонентов. Остатки флюса могут привести к коротким замыканиям и нестабильной работе.
![]() |
|
| Рисунок 4. | Печатная плата в сборе. |
Трансформатор
На Рисунке 5 показана схема намотки трансформатора. Использован ферритовый сердечник RM6.
![]() |
|
| Рисунок 5. | Трансформатор и указания по намотке. |
Начинайте с намотки первичной обмотки по часовой стрелке или против. Затем поместите каркас катушки в ферритовый сердечник и измерьте индуктивность первичной обмотки с помощью измерителя LCR. Если ваш измеритель LCR позволяет задавать частоту измерения, наилучшим значением будет 65 кГц (частота коммутации трансформатора), в противном случае установите 40 кГц. Шлифуйте центральный керн ферритового сердечника и измеряйте индуктивность первичной обмотки, пока не получите значение, максимально близкое к 2.5 мГн. Небольшое отклонение допустимо и не создаст проблем (например, 2.46 мГн или 2.54 мГн). Наконец, намотайте вторичную обмотку, соберите трансформатор и установите его на место.
Тест
![]() |
|
| Рисунок 6. | Тепловой портрет компонентов (ток нагрузки 500 мА в течение 15 мин). Входное напряжение 220 В. |
Этот источник питания был протестирован на стабильность выходного напряжения. Для проверки эффективности снаббера форма ШИМ-сигнала на выводе OC контроллера (вывод стока внутреннего MOSFET) контролировалась на стабильность, наличие скачков высокого напряжения и звона. На Рисунке 6 показан тепловой портрет компонентов после 15 минут максимальной рабочей нагрузки. Самая горячая точка была зафиксирована на выходном диоде Шоттки (около 56 °C), измеренная температура контроллера составила около 47 °C, а снабберного резистора – около 47 °C (температура окружающей среды составляла около 27 °C). Рисунок 7 позволяет оценить стабильность выходного напряжения, а на Рисунке 8 показаны выходные помехи при максимальном токе нагрузки. На Рисунке 9 показана осциллограмма сигнала на выводах OC (относительно земли). На нем виден близкий к идеальному пример демпфирования высоковольтных всплесков и звона.
![]() |
|
| Рисунок 7. | Нестабильность выходного напряжения по нагрузке (нет нагрузки, нагрузка 0.5 А). |
![]() |
|
| Рисунок 8. | Помехи на выходе источника питания (ток нагрузки 500 мА). |
![]() |
|
| Рисунок 9. | Осциллограмма сигнала на выводах OC (относительно земли). |
Дополнительные улучшения
Включение RC-снаббера параллельно выходному диоду Шоттки может дополнительно снизить электромагнитные помехи (R = 10 Ом/0.5 Вт, C = 1 нФ/100 В). Плавкий резистор 10 Ом/1 А, включенный вместо предохранителя F1, действует как RC-фильтр и помогает снизить высокочастотные помехи на входе переменного тока.












Купить DK106 на РадиоЛоцман.Цены


