Журнал РАДИОЛОЦМАН, август 2014
Ток, потребляемый стоечным оборудованием, неизбежно растет вместе с ростом мощности, рассеиваемой каждой отдельной платой. Достигнута точка, где тока, который способна поставлять объединительная плата, становится недостаточно, и единственным решением является увеличение напряжения на шине. Эта точка уже достигнута даже в некоторых 48-вольтовых системах, что приводит к необходимости перехода на шины с напряжением, превышающим 100 В.
Контроллер идеального диода LTC4359 может использоваться в 12-, 24- и 48-вольтовых батарейных, транспортных и солнечных системах питания в качестве блокировочного диода или диодной схемы «ИЛИ», обеспечивая значительное снижение потерь мощности и напряжения по сравнению со схемами на обычных диодах. Казалось бы, максимально допустимое для контроллера напряжение 100 В исключает возможность использования микросхемы в более высоковольтных приложениях, однако добавлением простого стокового повторителя это ограничение можно легко преодолеть.
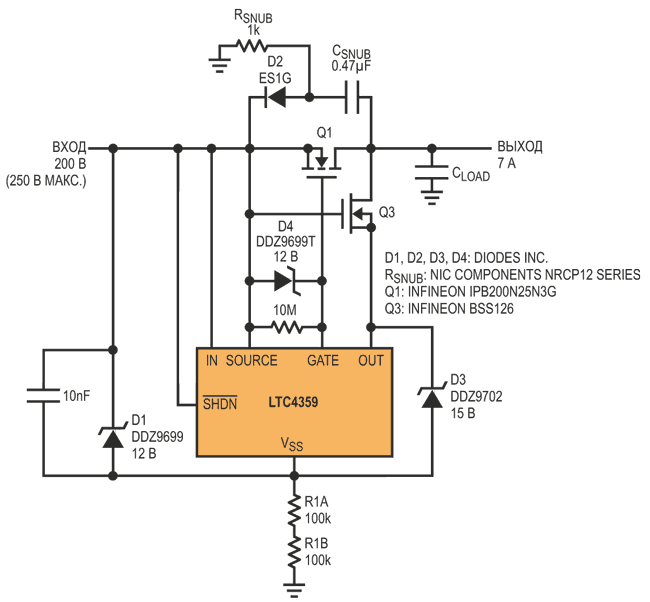
На Рисунке 1 показан идеальный 7-амперный диод с рабочим напряжением 200 В, реализованный с помощью микросхемы LTC4359. Воспользовавшись несколькими такими микросхемами, можно объединить по «ИЛИ» нескольких шин. Q1 выполняет функцию проходного элемента. При токе нагрузки 7 А рассеиваемая транзистором Q1 мощность составляет 1 Вт, что в 5…10 раз меньше, чем в схеме с обычными диодами, и, соответственно, позволяет существенно сэкономить площадь печатной платы. LTC4359 питается от параллельного стабилизатора, состоящего из элементов D1, R1A и R1B. Низкий ток потребления LTC4359, не превышающий 200 мкА, позволяет использовать в схеме резисторы с большими сопротивлениями. При указанных на схеме номиналах элементов схема управления сохраняет работоспособность при минимальном входном напряжении 50 В, и потребляет 200 мВт при входном напряжении 200 В. Если использование схемы при низких входных напряжениях не предусматривается, R1A и R1B можно увеличить до 200 кОм, что позволит снизить общее потребление мощности схемой управления до 100 мВ, а суммарные потери мощности при токе нагрузки 7 А сократить примерно на 10%.
|
|
| Рисунок 1. | Идеальный диод на основе LTC4359 для объединения 200-вольтовых шин. |
В первый момент после включения питания внутренний диод транзистора Q1 открыт и пропускает ток на выход схемы. Работающий в режиме обеднения 600-вольтовый полевой транзистор Q3 включается и напрямую соединяет выход схемы с выводом OUT контроллера LTC4359. Микросхема измеряет падение напряжения на транзисторе Q1 между выводами IN и OUT, и стремится поддерживать его равным 30 мВ, управляя затвором через вывод GATE. Возможность такого управления сохраняется до тех пор, пока ток не достигнет уровня порядка 1.5 А, при котором Q1 открывается полностью, и падение напряжения на нем начинает определяться сопротивлением канала 20 Ом.
Если на транзисторе Q1 падает меньше 30 мВ, что может быть в случае, когда к выходу подключен второй, более высоковольтный источник питания, LTC4359 с помощью вывода GATE выключает MOSFET и блокирует путь протекания обратного тока. При входном напряжении значительно более низком, чем выходное, истоковый повторитель Q3 защищает вывод OUT микросхемы LTC4359, поддерживая напряжение на нем лишь на несколько вольт превышающим напряжение на выводе IN. Таким образом, транзистор Q3 с помощью плавающего источника питания, основанного на элементах D1, R1A и R1B, дает возможность 100-вольтовой микросхеме LTC4359 уверенно работать при напряжении 200 В. Стабилитрон D3 служит для защиты затвора Q3 от пробоя короткими всплесками напряжения, сопровождающими переходные процессы в схеме.
Транзистор Q1 с максимально допустимым напряжением сток-исток, равным 250 В, был выбран для схемы из-за очень низкого сопротивления открытого канала, равного 20 мОм. Еще одной особенностью этого прибора является хорошее отношение емкости затвор-исток к проходной емкости, снижающее требования к управлению затвором и исключающее возможность самоусиления выбросов, возникающих во время горячей замены. Поскольку Q1 работает в триодном режиме, ничто не мешает соединять несколько транзисторов параллельно для более мощных приложений.
Для ограничения коммутационных выбросов используется простая диодная снабберная цепь. Указанная в справочных данных допустимая энергия лавинного пробоя внутреннего диода Q1 очень велика, и равна 320 мДж, однако, при этом, величина разрешенного пикового лавинного тока составляет всего 47 А. Это значение легко может быть превышено в высоковольтных системах, когда при коротких замыканиях на схему через небольшие паразитные индуктивности может проникать полное напряжение питания. Энергия коммутационных выбросов отводится от Q1, сохраняется в конденсаторе CSNUB, а затем медленно рассеивается резистором RSNUB.
Максимальное рабочее напряжение схемы ограничено допустимым напряжением сток-исток транзистора Q1, равным 250 В. Для транзистора Q3 это напряжение составляет 600 В. Заменив Q1 более высоковольтным прибором и пропорционально пересчитав сопротивления резисторов R1A и R1B, можно расширить рабочий диапазон идеального диода до 600 В.



Купить LTC4359 на РадиоЛоцман.Цены


