Журнал РАДИОЛОЦМАН, декабрь 2017
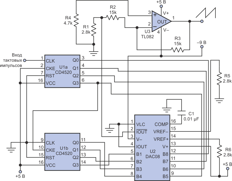
Не всегда легко создать генератор пилообразных сигналов, частота колебаний которого могла бы перестраиваться без манипуляций с конденсаторами и индуктивностями. Существует множество схем источников пилообразных сигналов, но когда дело доходит до управления временем нарастания, многие из них оказываются негибкими и неудобными. Однако частоту цифрового генератора пилообразных сигналов на Рисунке 1 можно перестраивать в диапазоне от менее чем 1 Гц до примерно 30 кГц, просто изменяя частоту входных импульсов от 100 Гц до 6 МГц. Измеренная пиковая величина выходного напряжения составила 5 В, однако его размах также можно регулировать, меняя сопротивления резисторов R1 и R6. Убедитесь, что отрицательное напряжение питания 8-разрядного быстродействующего умножающего ЦАП DAC08 (вывод V–) ниже –8.5 В. Если это не так, размах сигнала на выходе будет меньше, чем 0…5 В.
|  | ||
| Рисунок 1. | Чтобы сигнал на выходе изменялся между 0 В и 5 В, отрицательное напряжения питания DAC08 должно быть не выше –8.5 В. | |
Устанавливая вход сброса RST двоичного счетчика CD4520, схему можно изменить так, чтобы рост пилообразного напряжения начинался от нуля и заканчивался любым заданным напряжением. Это может быть полезным в схемах генераторов, управляемых напряжением, где время нарастания и входное напряжение имеют решающее значение для характеристик захвата петли ФАПЧ.



 Купить DAC08 на РадиоЛоцман.Цены
Купить DAC08 на РадиоЛоцман.Цены


