Во многих ситуациях для того, чтобы обеспечить правильную работу определенных схем, разработчикам требуется управлять фазой выходного сигнала. На низких частотах для сдвига фаз можно использовать операционный усилитель. Но когда частота приближается к ВЧ диапазону, управление фазой выходного сигнала несколько усложняется.
![]() |
||
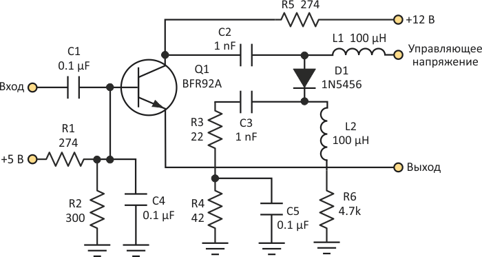
| Рисунок 1. | Приложенное к этой схеме постоянное напряжение предсказуемым образом изменяет емкость диода. Это позволяет управлять сдвигом фаз между входным и выходным сигналами. |
|
Рисунок 1 демонстрирует пример схемы, с помощью которой можно изменять фазу на более высоких частотах. 70 МГц были выбраны произвольно – схема может работать с любой частотой. Красота этой схемы заключается в том, что с помощью микроконтроллера можно создать калибровочную таблицу, а для установки управляющего напряжения использовать цифро-аналоговый преобразователь (ЦАП).
На изменение управляющего постоянного напряжения варикап D1 реагирует изменением емкости. На выходе схемы, соответственно, устанавливается сигнал с фазой, отличной от фазы входного сигнала. Зависимость разности фаз от величины управляющего напряжения показана в Таблице 1.
| Таблица 1. | Зависимость разности фаз от управляющего напряжения |
||||||||||||||||
|
|||||||||||||||||
Схема имеет низкий выходной импеданс, что необходимо учитывать при ее подключении к другим устройствам. Чтобы обеспечить полный и точно управляемый сдвиг фаз на 360°, несколько таких схем можно включить каскадно. Обратите внимание, что на емкость варикапа 1N5456 влияют изменения температуры, поэтому для использования этой схемы в практических условиях требуется очень тщательная калибровка.




Купить BFR92A на РадиоЛоцман.Цены


