При разработке продуктов с аккумуляторным питанием разработчику может не хватать опыта и оборудования. Срок службы аккумулятора, питающего устройство, может в большей степени определяться значением его ESR (эквивалентного последовательного сопротивления), чем напряжением на клеммах. Эта ситуация особенно актуальна при использовании импульсных стабилизаторов для повышения напряжения аккумулятора. При снижении напряжения аккумулятора нагрузка на него, создаваемая стабилизатором, увеличивается. ESR реального аккумулятора непостоянно. Когда нагрузка с аккумулятора снимается, ионная диффузия восстанавливается, и аккумулятор «выздоравливает». Устройства портативной электроники могут иметь режимы пониженного энергопотребления или сна. Устройство принимает от аккумулятора короткие мощные импульсы.
Имитатор аккумулятора в этой статье моделирует кривую изменения ESR. Устанавливая в цепь обратной связи компоненты с различными номиналами, можно получать различные кривые изменения ESR. Схема имитирует большинство типов аккумуляторов, включая литий-ионные и щелочные. Схема подает на тестируемое устройство напряжение от 0.5 до 4.2 В при токе в несколько ампер и может имитировать ESR различных типов аккумуляторов. С помощью потенциометра RESR можно изменять задержку установления конечного значения ESR. Некоторые типы аккумуляторов обладают этой уникальной характеристикой, которая оказывает большое влияние при питании нагрузки импульсным током.
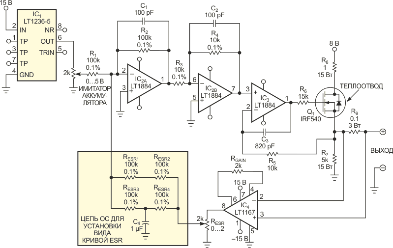
Микросхема IC1 вырабатывает стабильное опорное напряжение, задавая уровень выходного напряжения в отсутствие нагрузки (Рисунок 1). Микросхема IC2 обеспечивает инверсии, необходимые для реализации функции моделирования ESR. Микросхема IC3 и транзистор Q1 образуют мощный выходной каскад, на который подается напряжение 8 В. Резистор R8 ограничивает выходную мощность. Микросхема IC4 контролирует выходной ток имитатора, измеряя падение напряжения на резисторе R9 и усиливая его в 20 раз. Этот сигнал поступает во времязадающую цепь, обеспечивая моделирование как величины ESR, так и задержки отклика.
![]()  | 
		|
| Рисунок 1. | Эта схема имитатора моделирует реакцию многих типов аккумуляторов на воздействие динамической нагрузки.  | 
		
Изменяя номиналы компонентов, можно имитировать аккумуляторы различного химического состава и размера. Если исключить из схемы конденсатор C4, а резисторы RESR1…RESR4 заменить одним резистором 100 кОм, то останется только базовая функция ESR без возможности управления задержкой. Источник питания и блокировочные конденсаторы на Рисунке 1 не показаны.
![]()  | 
		|
| Рисунок 2. | При отсутствии конденсатора в цепи обратной связи имитатор точно воспроизводит отклик большого литий- ионного аккумулятора.  | 
		
При подаче импульсной нагрузки 1 А на схему без конденсатора в цепи обратной связи реакция имитатора точно повторяет реакцию литий-ионного аккумулятора типоразмера 18650 емкостью 2000 мА·ч (Рисунок 2). Можно также добавить конденсатор в цепь обратной связи, чтобы поведение имитатора лучше соответствовало поведению литий-ионного аккумулятора емкостью 200 мА·ч (Рисунок 3). При правильной настройке схемы можно получить множество кривых отклика.
![]()  | 
		|
| Рисунок 3. | При добавлении конденсатора в цепь обратной связи имитатор ведет себя как аккумулятор гораздо меньшего размера.  | 
		









