Клеммы, реле, разъемы Degson со склада и на заказ

Балансные подавители шума

Texas Instruments LM324

- Томск

Предложен способ и схема подавителя шума балансного типа. Входной зашумленный сигнал подается на вход повторителя (усилителя) напряжения и, одновременно, на вход инвертора (усилителя), с выхода которого сигнал поступает на узкополосный фильтр. Выходные сигналы этих каскадов смешиваются в определенной пропорции на сопротивлении нагрузки, в итоге выходные противофазные шумовые сигналы взаимно подавляются, а на выходе устройства выделяется полезный сигнал.

АЦП азиатских производителей. Часть 3. Многоканальные АЦП с синхронной выборкой

Для подавления шума усилительных устройств известно большое разнообразие различных методов и средств [1,2]. В частности, это индивидуальный подбор малошумящих элементов во входных цепях усилительных устройств, сужение рабочий полосы пропускания, снижение температуры входных цепей до температуры жидкого гелия, использование пороговых устройств, отсекающих сигналы с малой амплитудой, подавление шумов в паузах потока информации и многое другое.

В настоящей работе для подавления шума использовано противофазное сложение двух сигналов, один из которых инвертирует фазу входного сигнала, а второй без изменения фазы пропускается через узкополосный фильтр, Рисунок 1. К выходам инвертора (инвертора-усилителя) и узкополосного фильтра подключен потенциометр, позволяющий сбалансировать устройство и тем самым подавить шумовой сигнал на его выходе.

Основные узлы балансного подавителя шума.
Рисунок 1. Основные узлы балансного подавителя шума.

На Рисунке 2 показана схема источника тестовых сигналов, используемого для проверки работы балансного подавителя шума. На вход испытуемого устройства переключателями SA1 и SA2 можно подавать сигналы как от источника полезного сигнала, так и от генератора белого шума, а также сигнал, представляющий смесь полезного сигнала и шума.

Источник тестовых сигналов, позволяющий подавать на вход балансного подавителя шума полезный сигнал (c), шумовой сигнал (ш), либо их смесь (ш+с).
Рисунок 2. Источник тестовых сигналов, позволяющий подавать
на вход балансного подавителя шума полезный сигнал (c),
шумовой сигнал (ш), либо их смесь (ш+с).

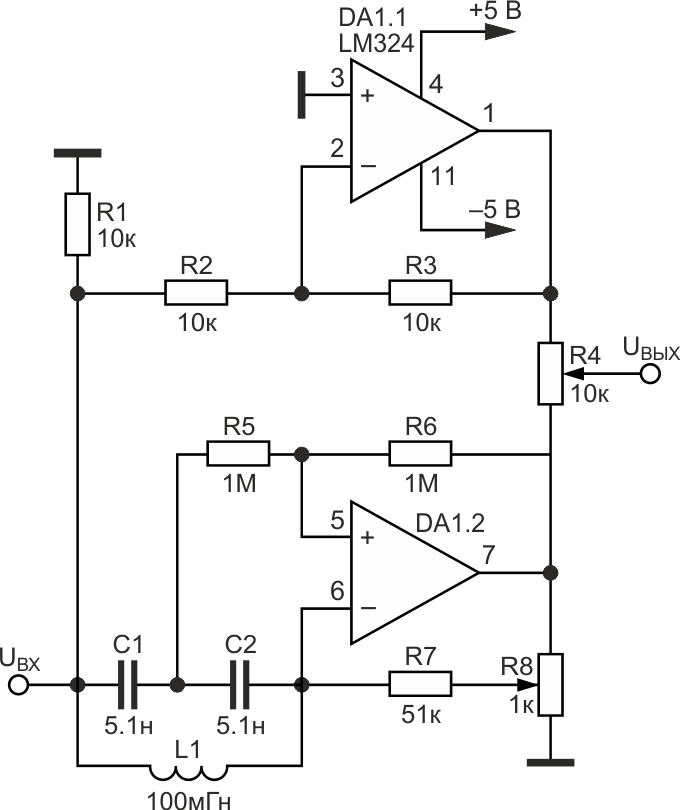
Электрическая схема балансного подавителя шума показана на Рисунке 3. Инвертор напряжения выполнен на операционном усилителе DA1.1 микросхемы LM324. На элементе DA1.2 этой же микросхемы выполнен узкополосный фильтр на двойном Т-образном мосте. К выходам операционных усилителей подключен потенциометр R4, позволяющий сбалансировать эту своеобразную мостовую схему подавителя шума.

Электрическая схема балансного подавителя шума.
Рисунок 3. Электрическая схема балансного подавителя шума.

На Рисунке 4 показаны осциллограммы сигналов, раздельно снимаемых с выхода инвертора напряжения, а также с выхода фильтра до балансировки устройства. При подаче на вход устройства полезного сигнала амплитудой 500 нВ частотой 1 кГц и, одновременно, шумового сигнала, визуально выделить на осциллограмме полезный сигнал, снимаемый с выхода инвертора, не представляется возможным. В то же время полезный сигнал с выхода фильтра, отчетливо выражен, однако заметно зашумлен.

Осциллограммы сигналов, снимаемых с выходов инвертора напряжения и фильтра при подаче на вход устройства смешанного (ш+с) шумового и полезного (с) сигнала частотой 1 кГц и амплитудой 500 нВ.
Рисунок 4. Осциллограммы сигналов, снимаемых с выходов инвертора напряжения
и фильтра при подаче на вход устройства смешанного (ш+с) шумового и
полезного (с) сигнала частотой 1 кГц и амплитудой 500 нВ.

При балансировке схемы на выходе устройства полезный сигнал в значительной мере очищен от шумовой составляющей, и амплитуда его достигает 5 мкВ, Рисунок 5.

Осциллограммы входного сигнала, содержащего смесь (ш+с) шумового и полезного сигнала на частоте 1 кГц амплитудой 500 нВ, и сигнала на выходе балансного подавителя шума.
Рисунок 5. Осциллограммы входного сигнала, содержащего смесь (ш+с)
шумового и полезного сигнала на частоте 1 кГц амплитудой
500 нВ, и сигнала на выходе балансного подавителя шума.

При дальнейшем повышении уровня полезного сигнала до 5 мкВ на осциллограмме, Рисунок 6, отчетливо заметен сильно зашумленный входной сигнал синусоидальной формы. При использовании балансного подавителя шума выходной сигнал амплитудой 50 мкВ имеет практически идеальную синусоидальную форму.

Осциллограммы входного сигнала, содержащего смесь (ш+с) шумового и полезного сигнала (частота 1 кГц, амплитуда 5 мкВ), и сигнала на выходе балансного подавителя шума.
Рисунок 6. Осциллограммы входного сигнала, содержащего смесь (ш+с)
шумового и полезного сигнала (частота 1 кГц, амплитуда 5 мкВ),
и сигнала на выходе балансного подавителя шума.

На Рисунке 7 показана реакция устройства при подаче на его вход шумового и амплитудно-модулированного (АМ) сигнала частотой 1 кГц и амплитудой 1 мкВ; частота модуляции 100 Гц, глубина модуляции 100%.

Осциллограммы входного сигнала, содержащего смесь (ш+с) шумового и амплитудно-модулированного полезного сигнала, а также сигналов на выходе фильтра и выходе балансного подавителя шума.
Рисунок 7. Осциллограммы входного сигнала, содержащего смесь (ш+с) шумового
и амплитудно-модулированного полезного сигнала, а также сигналов на
выходе фильтра и выходе балансного подавителя шума.

На Рисунке 8 приведена схема балансного подавителя шума с использованием LC-фильтра [3], выполненного на операционном усилителе DA1.2 микросхемы LM324. Фильтр настроен на частоту 10 кГц. При уровне входного полезного сигнала 100 нВ и при уровне шумового сигнала того же порядка, как и ранее, коэффициент нелинейных искажений (КНИ) выходного сигнала меняется от 6 до 10%; при входном сигнале 1 мкВ КНИ = 0.6...1.0% и при входном сигнале амплитудой 10 мкВ КНИ = 0.07...0.10%.

Балансный подавитель шума с использованием LC-фильтра на частоту 10 кГц.
Рисунок 8. Балансный подавитель шума с использованием LC-фильтра
на частоту 10 кГц.

В шумоподавителе допустимо использовать операционные усилители AD704, CA0358, EL2210, HA3-4741, LF347, LM324, OP249, TL022, TL064, TL084, TLV2444 и др.

Балансные подавители шума можно адаптировать для работы в области более высоких частот, однако для этого потребуются высокочастотные активные элементы, а также дополнительная балансировка фаз сигналов.


Литература

  1. Никитин Н.П., Лузин В.И. Устройства приема и обработки сигналов. Системы управления приемником. Устройства борьбы с помехами. Екатеринбург: Изд-во Урал. ун-та, 2014. 88 с.
  2. Отт Г. Методы подавления шумов и помех в электронных системах. М.: Мир, 1979. 318 с.
  3. Шустов М.А. LC- и RC фильтры с регулируемой полосой пропускания. Радиомир. 2009. № 6. С. 6–7.

Материалы по теме

  1. Datasheet Texas Instruments LM324
78 предложений от 37 поставщиков
Операционный усилитель, 4 Усилителя, 1.2 МГц, 0.5 В/мкс, ± 1.5В до ± 16В, TSSOP, 14 вывод(-ов)
Зенер
Россия и страны ТС
LM324LVIDR
от 8.60 ₽
Romstore
Россия, Беларусь
LM324D
от 16 ₽
LM324V
по запросу
LM324DT1
STMicroelectronics
по запросу
ТМ Электроникс. Электронные компоненты и приборы. Скидки, кэшбэк и бесплатная доставка
Для комментирования материалов с сайта и получения полного доступа к нашему форуму Вам необходимо зарегистрироваться.
Имя
Фрагменты обсуждения:Полный вариант обсуждения »
  • Тема, конечно интересная. 1. Через узкополосный фильтр шумы не пройдут, точнее пройдут те, которые находятся в полосе фильтра. Это задача фильтра. 2. Если сигнал зашумлён в той же полосе, он будет восприниматься как единое целое. Фильтрами вы не избавитесь от этого шума. 3. Таким методом можно избавиться от шумов в неполосных. P.S. На старых виниловых пластинках от всяких шумов избавлялись вручную.
  • Вообще не понятно цель, назначение этих тезисов. А без цели рассматривать нет смысла. Цели бывают конкретные 1. подавление шума в аналоговом тракте 2. подавление шума в тракте вспомогательной поднесущей (например пилот-сигнал в стереодекодере) 3. подавление шума в цветовых поднесущих аналогово телевидения (не актуально) 4. подавление шума в узкополосном тракте ПЧ радиоприемника 5...... Каждое сказанное слово и формула должны находиться в связи с реальными примерами схем и где применялась схема. Для 1. метод бесполезен т.к. он узкополосен для 2. метод применим и реально применяется в ряде схем тюнеров (довольно старых). Позволяет немного улучшить разделение каналов и м.б. улучшить качество звука. Метод должен использоваться совместно с микросхемой PLL стереодекодера. Но хитрые японцы нашли чем прикончить этот метод. Они используют пьезорезонатор 456кГц в генераторе и делят его частоту на 24 и получают 19кГц частоту для фазового детектора канала поднесущей. Получается отлично и нет настроечных узлов. Снижение шума на выходе ФД возможно при фильтрации шума поступающего извне а также методом повышения стабильности частоты сравнения путем деления в цифровых триггерах на 24. При этом шумовая полоса сигнала генератора также делится на 24. Можно улучшить результат если вместо пьезорезонатора применить полноценный кварц а также доработать схему генератора. Но для ширпотреба это излишне. Даже супертюнер Accuphase T-109V использует пьезорезонатор а не кварц, потому что дорого. Но тюнер сам дорогой и тогда видимо неудобно, а может пьезо отлично решает всю задачу. для 3. возможно применим для 4 метод почти бесполезен т.к. узкие полосы радиолюбителей уже не позволяют что-то обрабатывать без потери качества сигнала. для радиовещательного приемника с полосой 10-15кГц метод также малоинтересен, лучше его заменить на синхронный детектор.
  • Я еще нашел довольно смешную информацию в технологических конспектах 2014г Россия Так, предлагают метод снижения шума на 3дБ. Про такое говорят "гора родила мышь". Еще учебник Фомина, упоминается какой-то дикарский автокорреляционный детектор где должна выполняться функция подавления шума автокорреляцией. Подавляется ли нет никто не знает, примеров практического применения нет. На странице "технические средства подавления шума" отсутствует средство схема "Исключающее ИЛИ", товарищ профессор в упор не хочет внимать что делает эта схема в компьютерах и блоках памяти. Коррекция сигналов по контролю четности. В качестве линии задержки он предлагает второй перемножитель. Задержка чисто условная, но для математика хватает а хватит ли радисту я сомневаюсь.
  • Очень странное решение. Эта схема не даст никакого выигрыша по сравнению с простым пропусканием полезного сигнала через тот же узкополосный фильтр. К тому же на рис.2 ошибка - ни при каких положениях переключателей на получится на выходе сочетание сигнал + шум.