Аннотация
В этой статье описывается использование схемы защиты от сброса нагрузки для предотвращения случайных воздействий высокого или обратного напряжения во время макетирования устройства. Это простое решение может сэкономить часы, потраченные на восстановление схемы после кратковременной потери внимания при неправильной подаче питания на схему.
Введение
Преимущество работы инженером по эксплуатации заключается в том, что приходится иметь дело с множеством различных схем, часто одновременно. Хотя это и интересно, но в то же время создает проблемы. Переход с одной схемы на другую предполагает отсоединение множества проводов и щупов, и вероятность того, что что-то пойдет не так, возрастает в геометрической прогрессии с увеличением количества задействованных проводов. При этом часто упускаются из виду самые элементарные вещи. Хотя щупы и провода проверяются и перепроверяются, чтобы убедиться, что все подключено правильно, неправильная установка напряжения в лабораторном источнике питания может привести к катастрофическим последствиям и потребовать многочасовых усилий для восстановления схемы.
Спасти положение помогает схема, описанная в этой статье. Работа инженера по эксплуатации также приводит к накоплению множества оценочных плат, каждая из которых находится в состоянии доработки, некоторые из которых могут быть использованы для личных нужд. Эта схема основана на микросхеме MAX16126, которая представляет собой компонент защиты от перенапряжения и обратного напряжения подключенных к ней схем автомобильной электроники. Подобные события возникают из-за неправильного подключения автомобильного аккумулятора или сброса нагрузки, когда генератор отключается от аккумулятора, что приводит к повышению напряжения, подаваемого на электронику. Очень удобно сделать такую схему, немного переделав плату из оценочного комплекта MAX16126EVKIT.
Схема
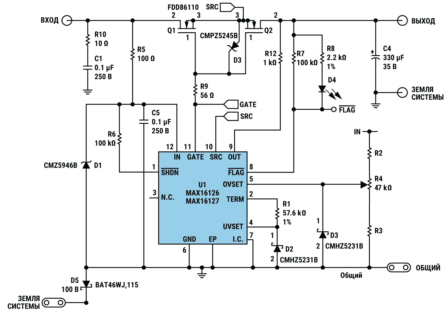
Как показано на Рисунке 1, MAX16126 – это контроллер защиты от сброса нагрузки, предназначенный для защиты компонентов автомобильной электроники от перенапряжения и переполюсовки. Он содержит встроенный зарядовый насос, который управляет двумя встречно включенными n-канальными MOSFET, обеспечивая низкий уровень потерь в прямом канале, если входное напряжение находится в определенном диапазоне, установленном с помощью внешних резисторов. Если входное напряжение становится слишком высоким или слишком низким, управляющее напряжение снимается с затворов MOSFET, и питание нагрузки прекращается. Микросхема MAX16127 аналогична MAX16126, но в случае перенапряжения она переходит на импульсное возбуждение MOSFET для поддержания напряжения на нагрузке. При возникновении обратного напряжения на входе внутренний резистор сопротивлением 1 МОм, включенный между выводами GATE и SRC микросхемы MAX16126, обеспечивает запирание MOSFET Q1 и Q2, предотвращая попадание отрицательного напряжения на выход. MOSFET включены встречно, чтобы исключить прохождение тока через паразитные диоды.
![]() |
|
| Рисунок 1. | Схема защиты от повышенного и обратного напряжения. |
Вывод контроля пониженного напряжения (UVSET) используется для установки нижнего порога срабатывания схемы, а вывод контроля повышенного напряжения (OVSET) – для установки верхнего порога. Также имеется вывод TERM, подключенный через внутренний ключ к входному выводу; этот ключ разомкнут, когда устройство находится в выключенном состоянии, поэтому резистивные делители на выводах UVSET и OVSET не нагружают источник входного напряжения.
В данной конструкции вывод UVSET соединен с выводом TERM, поэтому MOSFET включаются, когда устройство достигает минимального рабочего напряжения 3 В. Вывод OVSET подключен к потенциометру, который регулируется для изменения порога срабатывания схемы при повышенном напряжении. Чтобы задать максимальное значение этого порога, необходимо установить минимальное сопротивление потенциометра, а для минимального значения – максимальное. Микросхема выключает MOSFET, когда напряжение на выводе OVSET поднимается выше 1.225 В. Пороги срабатывания защиты от перенапряжения должны быть ограничены диапазоном 5–30 В, поэтому над и под потенциометром добавлены резисторы, определяющие значения верхнего и нижнего порогов. Стабилитроны, подключенные к выводам UVSET и OVSET, ограничивают напряжение на этих выводах до уровня менее 5.1 В.
Предполагая, что используется потенциометр 47 кОм, можно рассчитать сопротивления верхнего и нижнего резисторов на Рисунке 1.
Для получения порога срабатывания 30 В используется формула (1):
![]() |
(1) |
Порог срабатывания 5 В рассчитывается по формуле (2):
![]() |
(2) |
Приравнивая предыдущие формулы, получаем формулу (3):
![]() |
(3) |
Отсюда находим величину сопротивления R3:
![]() |
(4) |
и сопротивления R2:
![]() |
(5) |
Исходя из рассчитанных сопротивлений, выберем R3 = 10 кОм и R2 = 180 кОм. Это дает верхний порог 29 В и нижний порог 5.09 В – значения, идеально подходящие для лабораторного источника питания 30 В.
Тестирование
На Рисунке 2 показан макет печатной платы. Схема была протестирована при пороговом напряжении срабатывания, установленном на уровне 12.0 В.
![]() |
|
| Рисунок 2. | Модифицированный оценочный набор. |
Измеренное напряжение нижнего порога составило 5.06 В, а верхнего – 28.5 В. При входном напряжении 10 В и токе нагрузки 1 А напряжение между входом и выходом составило 19 мВ, что соответствует указанному в техническом описании сопротивлению открытого канала MOSFET около 10 мОм.
На Рисунке 3 показана реакция схемы на ступенчатое увеличение входного напряжения на 10 В. Желтая осциллограмма соответствует входному напряжению, а синяя – выходному. Порог срабатывания был установлен равным 12 В, поэтому входное напряжение проходило на выход с очень малым падением.
![]() |
|
| Рисунок 3. | Отклик схемы на подачу на вход микросхемы MAX16126 скачка напряжения 10 В. |
Входное напряжение было увеличено до 15 В и проведено повторное тестирование. Как видно из Рисунка 4, выходное напряжение остается на уровне 0 В.
![]() |
|
| Рисунок 4. | Отклик схемы на подачу на вход микросхемы MAX16126 скачка напряжения 15 В. |
Полярность входного напряжения была изменена на противоположную, и на вход был подана ступенька –7 В. Результаты показаны на Рисунке 5.
![]() |
|
| Рисунок 5. | Отклик схемы на подачу на вход микросхемы MAX16126 скачка напряжения –7 В. |
Отрицательное входное напряжение было увеличено до –15 В и снова подано на вход схемы. Результаты показаны на Рисунке 6.
![]() |
|
| Рисунок 6. | Отклик схемы на подачу на вход микросхемы MAX16126 скачка напряжения –15 В. |
Следует соблюдать осторожность, измеряя напряжения на выводах затворов MOSFET при отрицательном входном напряжении. Как видно из Рисунка 1, паразитный диод транзистора Q1 подтягивает выводы двух истоков к входу схемы, находящемуся под отрицательным напряжением. Между выводами GATE и SRC микросхемы MAX16126 имеется внутренний резистор 1 МОм, поэтому при касании выводов затворов MOSFET щупом осциллографа сопротивлением 1 МОм, контакт «земля» которого подключен к земле системы, щуп действует как резистор 1 МОм, подтягивающий затворы к шине 0 В. Поскольку входное напряжение отрицательное, между 0 В, напряжением затвора и истоком Q2 образуется резистивный делитель, который подтягивается к отрицательному потенциалу паразитным диодом транзистора Q1. Когда в результате входное напряжение оказывается ниже удвоенного напряжения включения Q2, этот MOSFET открывается, и выходное напряжение становится отрицательным. Эту проблему устранит использование щупа с более высоким импедансом.
Заключение
Простая модификация платы из оценочного комплекта для микросхемы MAX16126 обеспечивает надежную защиту нагрузки от аварийных событий, вызванных кратковременной потерей внимания пользователя при лабораторном тестировании схем. При использовании компонентов с номиналами из оценочного комплекта схема представляет собой устройство защиты с малыми потерями, рассчитанное на напряжение до 90 В при токах нагрузки до 50 А.














Купить MAX16126 на РадиоЛоцман.Цены


