Высокоэффективный контроллер, работающий в режиме стабилизации тока при входном напряжении от 85 до 265 В AC и коэффициенте мощности более 0.97, предназначенный для светотехнических светодиодных приложений суммарной мощностью до 30 Вт
Integrated Silicon Solution (ISSI) сообщила о выпуске высокоэффективного контроллера светодиодов с универсальным входом переменного тока для рынка твердотельных источников света. Новая микросхема IS31LT3932 с диапазоном входных напряжений от 85 до 265 В AC, коэффициентом мощности, скорректированным до уровня, превышающего 0.97 и типовой погрешностью стабилизации тока ±3% будет идеальным компонентом для широкого диапазона автономных светодиодных ретрофитных ламп, включая E26, GU10, PAR и T8. Требующий минимального количества внешних компонентов контроллер, работая в режиме истиной стабилизации тока, может обеспечить питанием светодиоды суммарной мощностью до 30 Вт.

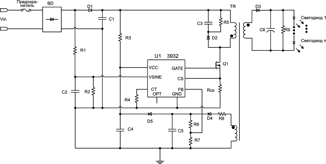
IS31LT3932 основана на оригинальной схеме управления средним током, обеспечивающей независимость тока индуктивности от изменений входного и выходного напряжения. В приборе реализована технология частотно-импульсной модуляции (ЧИМ), работающей без оптоизолятора, без каких-либо схем управления по вторичной стороне и без цепей частотной компенсации петли ОС, что резко снижает количество необходимых компонентов и их стоимость. Контроллер может быть сконфигурирован для работы в режимах неизолированного понижающего или понижающе-повышающего преобразователя, а также изолированного обратноходового преобразователя. Уникальная архитектура микросхемы позволяет, постоянно отслеживая выходное напряжение и подстраивая рабочую частоту, сохранять высокую точность стабилизации тока светодиодов.
IS31LT3932 имеет специальный вывод для датчика входной мощности, включенного в контур управляющей обратной связи и обеспечивающего точное регулирование тока нагрузки. Микросхема выполняет множество функций, характерных для контроллеров более высокого уровня сложности, включая мягкий старт и гистерезисную блокировку при падении входного напряжения, а также многочисленные защиты, в частности, от чрезмерного выходного напряжения, от обрыва и короткого замыкания нагрузки, от перегрузки первичной стороны и от перегрева. Кроме того, универсальный высоковольтный драйвер затворов рассчитан на поддержку широкой номенклатуры недорогих мощных MOSFET.
![]() |
| Типовое включение IS31LT3932 в схеме изолированного драйвера |
Цена и доступность
IS31LT3932 продаются в компактных, соответствующих требованиям RoHS корпусах SOP-8, по цене $0.69 за одну микросхему при объеме заказа 1000 приборов.




Купить IS31LT3932 на РадиоЛоцман.Цены


