Приведены электрические схемы логических элементов «Запрет» и «Импликатор», выполненные из минимального количества дискретных компонентов. Синтез таких логических элементов из числа традиционных, например, AND, OR и XOR, требует использования не менее двух таких элементов. В то же время для создания аналога логического элемента «Запрет» достаточно всего лишь одного транзистора и резистора. С использованием транзисторных аналогов элементов «Запрет» приведена электрическая схема логического элемента «Классификатор уровней логических сигналов».
Логические элементы «Запрет» и «Импликатор» [1–3] не так широко известны и распространены в любительских и профессиональных конструкциях. Тем не менее, они представляют интерес в плане развития представлений о возможностях современной цифровой техники. Кроме того, такие элементы зачастую востребованы в технике физического эксперимента, в научных и прикладных изысканиях.
![]() |
|
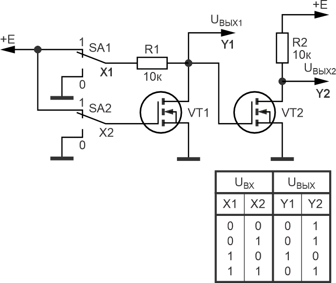
| Рисунок 1. | Электрическая схема эквивалента логического элемента «Запрет» и его таблица истинности. |
Логические элементы «Запрет» (схема антисовпадений) и «Импликатор» обычно синтезируют не менее чем из двух распространенных логических элементов AND, OR, NOR и т. п. [3]. В то же время такие элементы несложно получить из минимального набора дискретных компонентов, Рисунки 1 и 2.
![]() |
|
| Рисунок 2. | Электрическая схема эквивалента логического элемента «Импликатор» и его таблица истинности. |
«Запрет» – логический элемент, Рисунок 1, имеющий два входа, один из которых имеет приоритет над другим. На выходе элемента устанавливается уровень «лог. 1» только тогда, когда логический уровень на приоритетном входе X1 превышает логический уровень на втором входе X2.
«Импликатор» – логический элемент, Рисунок 2, имеющий два входа, один из которых имеет приоритет над другим. На выходе элемента устанавливается уровень «лог. 0» только тогда, когда логический уровень на приоритетном входе X1 превышает логический уровень на втором входе X2.
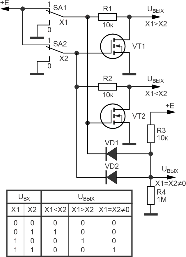
На основе двух транзисторных аналогов логических элементов «Запрет», входы которых включены перекрестно, а также с использованием диодно-резистивного элемента 2AND, может быть получен логический элемент под названием «Классификатор уровней логических сигналов», Рисунок 3.
![]() |
|
| Рисунок 3. | Электрическая схема эквивалента логического элемента «Классификатор уровней логических сигналов» и его таблица истинности. |
К недостаткам простейших аналогов рассмотренных выше логических элементов можно отнести их относительно невысокую нагрузочную способность, повысить которую при необходимости можно за счет использования повторителей напряжения.
Литература
- Шустов М.А. Приоритетные логические элементы. РадиоЛоцман, 2023, № 7–8, С. 12–17.
- Шустов М.А. Цифровая схемотехника от азов до создания практических устройств. СПб.: Наука и Техника, 2024. 560 с.
- Шустов М.А. Логические элементы «Запрет» и «Импликатор» и их применение. РадиоЛоцман, 2025, № 5–6, С. 26–29.









