Новости
Статьи
Библио
Схемы
Datasheets
Сайты
Приборы
Цены
Форум
Еще
Новости
Статьи
Библио
Datasheets
Сайты
Приборы
Подписка на обновления
Журнал «РадиоЛоцман»
Авторы
Datasheet.ru
Объявления
О РадиоЛоцмане
Авторам
Вакансии
Сотрудничество
Реклама
Контакты
en - English
Поиск
Подразделы
Arduino
Авто
Автозвук
Автоматика
Аналог. схемы
Аудио
Безопасность
Беспроводные
Бытовая
Ветроэнер-ка
Видео
Видеокамеры
Вред.рецепты
Высоковольт.
Генераторы
ИИ
Игры
Измерения
Инстр. и тех.
Интерфейсы
История электроники
Квантовые компьютеры
Компьютеры и
Лазер
Медицина
Мониторы
Музыка
Начинающим
Обработка сигналов, фильтры
Перс.технолог
Печат.платы
Питание
Платформы
Применение МК
Р/у модели
Радио
Радиолокация
Ретро
Робототехника
САПР и ПО
Светотехника
Сети
Силовая эл-ка
Солнечная эн.
Сотовая связь
Спутник.обор.
ТВ
Телефон
Теория
Ук.применению
Усилители
Фотоника
Цифровые
Производители
Схемы
Стробируемый генератор прямоугольных импульсов …
Стробируемый генератор прямоугольных импульсов с коэффициентом заполнения 50:50 на биполярном таймере 555
Авторы
Stephen Woodward
Основной документ
Статья «
Еще о стробируемом мультивибраторе на таймере 555
»
Описание
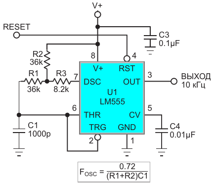
Рисунок 5
Формат / Размер файла
PDF
/
14 Кб
Язык документа
русский
Скачать PDF
Другие материалы из основного документа
Статья «
Еще о стробируемом мультивибраторе на таймере 555
»
Рисунок 1. Проблема в том, что при запуске колебаний снятием сигнала RESET импульс первого периода имеет слишком большую длину
Рисунок 2. Для выравнивания длительности импульсов при запуске колебаний используется инжекция заряда C2
Рисунок 3. Проблема длинного первого импульса также возникает в генераторах прямоугольных импульсов с коэффициентом заполнения 50:50 на КМОП таймерах 555
Рисунок 4. Решение проблемы инжекцией заряда C2 применительно к КМОП генератору прямоугольных импульсов с коэффициентом заполнения 50:50
Рисунок 5. Стробируемый генератор прямоугольных импульсов с коэффициентом заполнения 50:50 на биполярном таймере 555
Рисунок 6. Модификация схемы с инжекцией заряда C2 для генератора прямоугольных импульсов на биполярном таймере 555
Хотите получать уведомления о выходе новых материалов на сайте?
Подпишитесь на рассылку!
Срезы
Измерения
Микроконтроллеры
Силовая Электроника
Электронные компоненты
Ремонт техники
Подписка на обновления
Журнал «РадиоЛоцман»
Реклама
Размещение прайс листов
Контакты