Контрактное производство и проектные поставки для российских производителей электроники

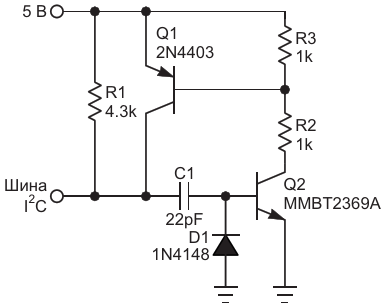
Регенеративная схема активной подтяжки (одна из двух необходимых) с номиналами компонентов, выбранными для наихудшей комбинации, показанной на Рисунке 1

АвторыStephen Woodward
Основной документСтатья «Активная подтяжка шины I2C экономит энергию»
ОписаниеРисунок 2
Формат / Размер файлаPDF / 12 Кб
Язык документарусский

Регенеративная схема активной подтяжки (одна из двух необходимых) с номиналами компонентов, выбранными для наихудшей комбинации, показанной на Рисунке 1

Эффективные решения на базе SiC: новые возможности для российской электроники

Другие материалы из основного документа

ТМ Электроникс. Электронные компоненты и приборы. Скидки, кэшбэк и бесплатная доставка