Новости
Статьи
Библио
Схемы
Datasheets
Сайты
Приборы
Цены
Форум
Еще
Новости
Статьи
Библио
Datasheets
Сайты
Приборы
Подписка на обновления
Журнал «РадиоЛоцман»
Авторы
Datasheet.ru
Объявления
О РадиоЛоцмане
Авторам
Вакансии
Сотрудничество
Реклама
Контакты
en - English
Поиск
Подразделы
Arduino
Авто
Автозвук
Автоматика
Аналог. схемы
Аудио
Безопасность
Беспроводные
Бытовая
Ветроэнер-ка
Видео
Видеокамеры
Вред.рецепты
Высоковольт.
Генераторы
ИИ
Игры
Измерения
Инстр. и тех.
Интерфейсы
История электроники
Квантовые компьютеры
Компьютеры и
Лазер
Медицина
Мониторы
Музыка
Начинающим
Обработка сигналов, фильтры
Перс.технолог
Печат.платы
Питание
Платформы
Применение МК
Р/у модели
Радио
Радиолокация
Ретро
Робототехника
САПР и ПО
Светотехника
Сети
Силовая эл-ка
Солнечная эн.
Сотовая связь
Спутник.обор.
ТВ
Телефон
Теория
Ук.применению
Усилители
Фотоника
Цифровые
Производители
Схемы
Схема платинового резистивного датчика …
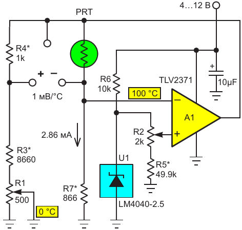
Схема платинового резистивного датчика температуры бесстыдно копирует идею Ника Корнфорда по превращению обычного цифрового мультиметра в точный цифровой термометр
Авторы
Stephen Woodward
Основной документ
Статья «
Сила практической положительной обратной связи для совершенствования платинового датчика температуры
»
Описание
Рисунок 1
Формат / Размер файла
PDF
/
15 Кб
Язык документа
русский
Скачать PDF
Другие материалы из основного документа
Статья «
Сила практической положительной обратной связи для совершенствования платинового датчика температуры
»
Рисунок 1. Схема платинового резистивного датчика температуры бесстыдно копирует идею Ника Корнфорда по превращению обычного цифрового мультиметра в точный цифровой термометр
Рисунок 2. Используемый здесь полином Каллендара-Ван Дузена предсказывает, что для любой заданной температуры существует приращение тока возбуждения, которое обеспечит точные показания; например, 0.5% для 33 °C, 1% для 67 °C и 1.5% для 100 °C
Рисунок 3. 40 мВ положительной обратной связи, подаваемые через резистор R8 к источнику опорного напряжения U1, увеличивают ток возбуждения PRT с ростом температуры и, таким образом, линеаризуют показания температуры, обеспечивая точность термометра до ±0.1 &
Рисунок 4. Остаточная ошибка в схеме с положительной обратной связью на Рисунке 3
Хотите получать уведомления о выходе новых материалов на сайте?
Подпишитесь на рассылку!
Срезы
Измерения
Микроконтроллеры
Силовая Электроника
Электронные компоненты
Ремонт техники
Подписка на обновления
Журнал «РадиоЛоцман»
Реклама
Размещение прайс листов
Контакты