Поставки продукции Megawin по официальным каналам - микроконтроллеры, мосты USB-UART

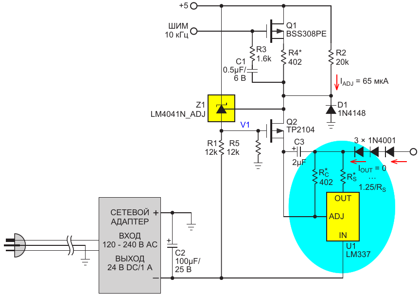
Программируемый ШИМ источник отрицательного тока 18 В/1 А с заземленной нагрузкой на основе новой топологии включения микросхемы LM337. Благодаря этой топологии точность не зависит от отклонения напряжения шины питания. Резисторы, отмеченные звездочкой, и

АвторыStephen Woodward
Основной документСтатья «Источник отрицательного тока с ШИМ на входе и LM337 на выходе»
ОписаниеРисунок 3
Формат / Размер файлаPDF / 19 Кб
Язык документарусский

Программируемый ШИМ источник отрицательного тока 18 В/1 А с заземленной нагрузкой на основе новой топологии включения микросхемы LM337 Благодаря этой топологии точность не зависит от отклонения напряжения шины питания Резисторы, отмеченные звездочкой, и

Многослойные керамические конденсаторы от лидеров азиатского рынка

Другие материалы из основного документа

ТМ Электроникс. Электронные компоненты и приборы. Скидки, кэшбэк и бесплатная доставка