Контрактное производство и проектные поставки для российских производителей электроники

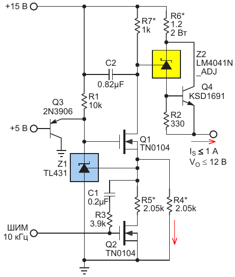
Схема, показывающая как ЦАП управляет током IS. IS = D ампер, где D - коэффициент заполнения ШИМ. Резисторы, отмеченные звездочкой, должны иметь точность 1% или лучше

АвторыStephen Woodward
Основной документСтатья «Стабилизатор напряжения LM4041 выдает себя за прецизионный источник тока»
ОписаниеРисунок 3
Формат / Размер файлаPDF / 17 Кб
Язык документарусский

Схема, показывающая как ЦАП управляет током I sub S /sub  I sub S /sub  = D ампер, где D - коэффициент заполнения ШИМ Резисторы, отмеченные звездочкой, должны иметь точность 1% или лучше

Выбираем оптимальный датчик влажности: обзор решений Winsen, HOPERF, Novosense и других компаний

Другие материалы из основного документа

ТМ Электроникс. Электронные компоненты и приборы. Скидки, кэшбэк и бесплатная доставка