Новости
Статьи
Библио
Схемы
Datasheets
Сайты
Приборы
Цены
Форум
Еще
Новости
Статьи
Библио
Datasheets
Сайты
Приборы
Подписка на обновления
Журнал «РадиоЛоцман»
Авторы
Datasheet.ru
Объявления
О РадиоЛоцмане
Авторам
Вакансии
Сотрудничество
Реклама
Контакты
en - English
Поиск
Подразделы
Arduino
Авто
Автозвук
Автоматика
Аналог. схемы
Антенны
Аудио
Безопасность
Беспроводные
Бытовая
Ветроэнер-ка
Видео
Видеокамеры
Вред.рецепты
Встраиваемые системы
Высоковольт.
Генераторы
ИИ
Игры
Измерения
Инстр. и тех.
Интерфейсы
История электроники
Квантовые компьютеры
Компьютеры и
Лазер
Медицина
Мониторы
Музыка
Начинающим
Обработка сигналов, фильтры
Перс.технолог
Печат.платы
Питание
Применение МК
Р/у модели
Радио
Радиолокация
Ретро
Робототехника
САПР и ПО
Светотехника
Сети
Силовая эл-ка
Солнечная эн.
Сотовая связь
Спутник.обор.
ТВ
Телефон
Теория
Ук.применению
Усилители
Фотоника
Цифровые
Производители
Схемы
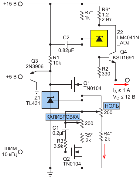
Дополнительные потенциометры регулировки нуля …
Дополнительные потенциометры регулировки нуля и диапазона позволяют выполнять однопроходную калибровку для достижения максимальной точности
Авторы
Stephen Woodward
Основной документ
Статья «
Стабилизатор напряжения LM4041 выдает себя за прецизионный источник тока
»
Описание
Рисунок 4
Формат / Размер файла
PDF
/
19 Кб
Язык документа
русский
Скачать PDF
Другие материалы из основного документа
Статья «
Стабилизатор напряжения LM4041 выдает себя за прецизионный источник тока
»
Рисунок 1. Как ни странно, «КАТОД» служит в качестве измерительного вывода для активного регулирования источника тока
Рисунок 2. Бустерный транзистор Q1 может выдерживать ток, намного превосходящий значения, ограниченные возможностями микросхемы 4041
Рисунок 3. Схема, показывающая как ЦАП управляет током I
S
. I
S
= D ампер, где D - коэффициент заполнения ШИМ. Резисторы, отмеченные звездочкой, должны иметь точность 1% или лучше
Рисунок 4. Дополнительные потенциометры регулировки нуля и диапазона позволяют выполнять однопроходную калибровку для достижения максимальной точности
Хотите получать уведомления о выходе новых материалов на сайте?
Подпишитесь на рассылку!
Срезы
Измерения
Микроконтроллеры
Силовая Электроника
Электронные компоненты
Ремонт техники
Подписка на обновления
Журнал «РадиоЛоцман»
Реклама
Размещение прайс листов
Контакты