AC-DC и DC-DC преобразователи напряжения Top Power на складе ЭЛТЕХ

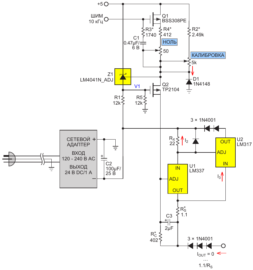
Схема источника отрицательного тока содержит средства компенсации разброса номиналов компонентов, включая отклонения опорных напряжений микросхем U1 и Z1. Обратите внимание, что резистор RS сопротивлением 1.1 Ом должен быть рассчитан на мощност

АвторыStephen Woodward
Основной документСтатья «Перекрестное соединение комплементарных источников тока для уменьшения ошибки саморазогрева»
ОписаниеРисунок 6
Формат / Размер файлаPDF / 21 Кб
Язык документарусский

Схема источника отрицательного тока содержит средства компенсации разброса номиналов компонентов, включая отклонения опорных напряжений микросхем U1 и Z1 Обратите внимание, что резистор R sub S /sub  сопротивлением 1.1 Ом должен быть рассчитан на мощност

MAX13487 от JSMICRO – трансивер RS-485 с автоматическим определением направления передачи

Другие материалы из основного документа

ТМ Электроникс. Электронные компоненты и приборы. Скидки, кэшбэк и бесплатная доставка