Клеммники KEEN SIDE

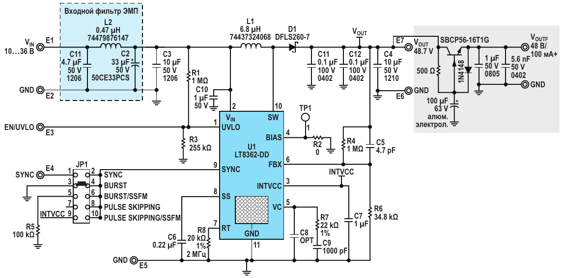
Умножитель емкости (серая область), добавленный на выходе исходной схемы, подавляет шумы звуковой частоты, создаваемые импульсным регулятором

АвторыThomas Mosteller, Christopher Jarboe
Основной документСтатья «В сверхмалошумящем источнике фантомного питания микрофона используется миниатюрный DC/DC преобразователь и «хитрость» с конденсатором»
ОписаниеРисунок 2
Формат / Размер файлаPDF / 31 Кб
Язык документарусский

Умножитель емкости (серая область), добавленный на выходе исходной схемы, подавляет шумы звуковой частоты, создаваемые импульсным регулятором

AC-DC источники питания Mean Well на DIN рейку

Другие материалы из основного документа

ТМ Электроникс. Электронные компоненты и приборы. Скидки, кэшбэк и бесплатная доставка