Быстродействие стандартного оптрона ограничено в основном относительно медленной реакцией фототранзистора. В статье предлагается схема, в которой несколько дополнительных компонентов со стороны драйвера светодиода позволяют значительно улучшить динамику переключения.
Резистор R1 является штатным элементом стандартной схемы включения оптрона. В нашей схеме, однако, время включения определяется преимущественно добавленными элементами, поэтому сопротивление резистора R1 можно выбрать более высоким. За счет этого вы можете снизить потребляемый ток и использовать для управления светодиодом драйвер меньшей мощности.
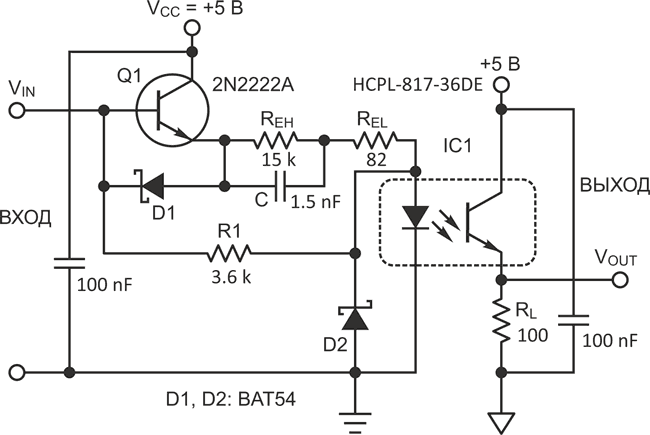
![]() |
|
| Рисунок 1. | Схема улучшения динамических характеристик оптоизолятора не только ускоряет прохождение фронта входного сигнала, но и снижает потребляемую мощность. |
«Ускорителем» служит эмиттерный повторитель на NPN транзисторе Q1. Эмиттерная нагрузка повторителя разбита на низкоомную часть REL и высокоомную REH, параллельно которой подключен конденсатор C. При скачке напряжения VIN на входе первоначально разряженный конденсатор C временно «закорачивает» REH. В результате этого величина тока, текущего из эмиттера в светодиод, увеличивается до уровня

Ток IE не должен превышать 50 мА. При скачке напряжения VIN конденсатор C заряжается приблизительно по экспоненте с постоянной времени

Емкость конденсатора C первоначально была определена по формуле

где tR0 – время нарастания выходного напряжения оптоизолятора согласно технической документации, т.е., без учета влияния схемы ускорения переключения.
Однако при полученном значении 13 нФ на выходе VOUT наблюдались значительные выбросы напряжения. Поэтому необходимая величина емкости была определена в результате эксперимента, показавшего, что оптимальным будет значение порядка 1.5 нФ, при котором выбросы будут несущественными и не превысят 2%. Диоды Шоттки D1 и D2 служат для быстрого разряда конденсатора C перед приемом входного импульса, и одновременно для защиты перехода база-эмиттер от пробоя обратным напряжением.
Схема была испытана при напряжении источника питания VCC = +5 В и скачке входного напряжения от 0 В до 3 В. Результаты получились следующими:
- время задержки включения tDR = 0.5 мкс,
- полное время включения tON = tDR + tR = 2.8 мкс.
Соответствующие значения для схемы без «ускорителя» (R1 = 3.6 кОм) были равны 3.2 мкс и 10.8 мкс.
Подводя итог, отметим, что по сравнению с немодифицированной схемой время нарастания переднего фронта сократилось более чем в 6 раз, а время включения – в четыре раза. Важно также, что при этом прямой ток светодиода был снижен до 0.5 мА против 5 мА, указанных в справочных данных на оптрон.







